STMicroelectronics VIPer26K Hochspannungswandler
Der VIPer26K Hochspannungswandler von STMicroelectronics bietet eine intelligente Integration eines stoßentladungsfesten 1.050-V-Leistungs-MOSFETs mit PWM-Strommodusregelung. Der 1050V-BV Leistungs-MOSFET ermöglicht die Anlegung eines erweiterten Eingangsspannungsbereichs und die Verringerung der Größe der DRAIN-Snubber-Schaltung. Der VIPer26K hat einen sehr geringen Stromverbrauch und wird im Burst-Modus bei geringer Last betrieben. Dadurch können mit diesem IC die strengsten Energiesparstandards erfüllt werden. Die integrierte HV-Einschaltfunktion, der Sensor-FET, Fehlerverstärker und Oszillator mit Jitter ermöglichen das Design einer vollständigen Applikation mit einer minimalen Anzahl von Komponenten. Der VIPer26K unterstützt die gängigsten SNT-Topologien, wie z. B. isoliertes Flyback mit einem Optokoppler, primärseitige Regelung, nicht-isoliertes Flyback mit einem resistiven Feedback, Buck und Buck-Boost.Merkmale
- Stoßentladungsfester 1.050-V-Leistungs-MOSFET ermöglicht die Abdeckung eines sehr großen VAC-Eingangsbereichs
- Embedded-HV-Einschaltfunktion und Sensor-FET
- Strommodus-PWM-Controller
- Drain-Strombegrenzungsschutz (OCP)
- -500 mA (VIPER265K)
- -700mA (VIPER267K)
- Jitter-Schaltfrequenz verringert die Kosten für EMI-Filter: 60 kHz ±4 kHz
- Standby-Leistung von <30 mW bei 230 VAC
- Embedded-I/O mit 3,3-V-Referenz
- Sicherer automatischer Neustart nach einer Fehlerbedingung
- Hysteretische thermische Abschaltung
- Eingebauter Sanftanlauf für eine verbesserte Systemzuverlässigkeit
Applikationen
- SNT für Energiemessung
- Hilfsspannungsversorgung für Industriesysteme mit 3-Phaseneingang
- LED-Beleuchtung
- Klimaanlagen
Weitere Ressourcen
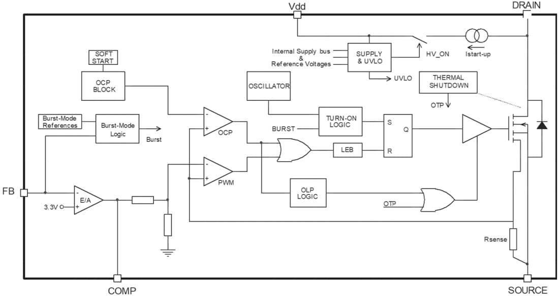
Blockdiagramm
Veröffentlichungsdatum: 2019-06-07
| Aktualisiert: 2024-03-05
