STMicroelectronics VIPer06 High Voltage Converters
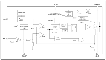
STMicroelectronics VIPER06 High Voltage Converters are offline converters with an 800V avalanche-rugged power section, a PWM controller, and a user-defined overcurrent limit. These converters provide open-loop failure protection, hysteretic thermal protection, soft startup, and safe auto-restart after any fault condition.
The VIPer06 devices are able to power itself directly from the rectified mains, eliminating the need for an auxiliary bias winding. Advanced frequency jittering reduces EMI filter cost. Burst mode operation and the device's very low power consumption both help to meet the standards set by energy-saving regulations.
Features
- 800V avalanche-rugged power section
- PWM operation with frequency jittering for low EMI
- Operating frequency:
- 30kHz for VIPER06Xx
- 60kHz for VIPER06Lx
- 115kHz for VIPER06Hx
- No need for an auxiliary winding in low-power applications
- <30mW standby power at 265VAC
- Limiting current with adjustable set point
- On-board soft-start
- Safe auto-restart after a fault condition
- Hysteretic thermal shutdown
Applications
- Replacement of capacitive power supplies
- Home appliances
- Power metering
- LED drivers
Typical Application Circuit
Block Diagram
Veröffentlichungsdatum: 2012-06-14
| Aktualisiert: 2025-11-26
