STMicroelectronics STEVAL-ISA096V1 Demonstrationsboard
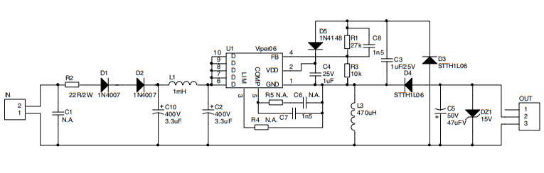
Das STMicroelectronics STEVAL-ISA096V1 Demonstrationsboard ist ein nichtisoliertes Schaltnetzteil-(SNT)-Board, das mit einer Auf-/Abwärtswandler-Topologie ausgelegt ist. Dieses Demonstrationsboard basiert auf dem Viper06 monolithischen Wandler. Der Viper06 enthält einen stoßentladungsfesten 800V-MOSFET und einen PWM-Controller in einem Gehäuse.Das Demonstrationsboard liefert einen Ausgang von 2 W über einen großen Ausgangsbereich und erzeugt eine Nennausgangsspannung von 12 V. Dieses Board bietet Benutzern eine freie PCB-Fläche für die Anpassung der Schaltung an spezifische Anforderungen.
Technische Daten
- 85 VRMS ~ 264 VRMS Eingangsspannung (45 Hz bis 66 Hz)
- -12 VDC ±10 % Ausgangsspannung und 150 mA Strom
- <30 mW Standby-Stromverbrauch bei 264 VAC
- Kurzschlusssicherung
- FR4 einendiger 35μm-PCB-Typ
- Abmessungen: 32 mm x 90 mm
- Isolierung von 4 kV/8 mm
- EN55022 Klasse B EMI
- RoHS-konform
Die STEVAL-ISA096V1 Schaltplan-Diagramm
Veröffentlichungsdatum: 2019-01-22
| Aktualisiert: 2024-01-18
