Vishay / Siliconix SiC471/SiC472/SiC473/SiC474 microBUCK®-Wandler
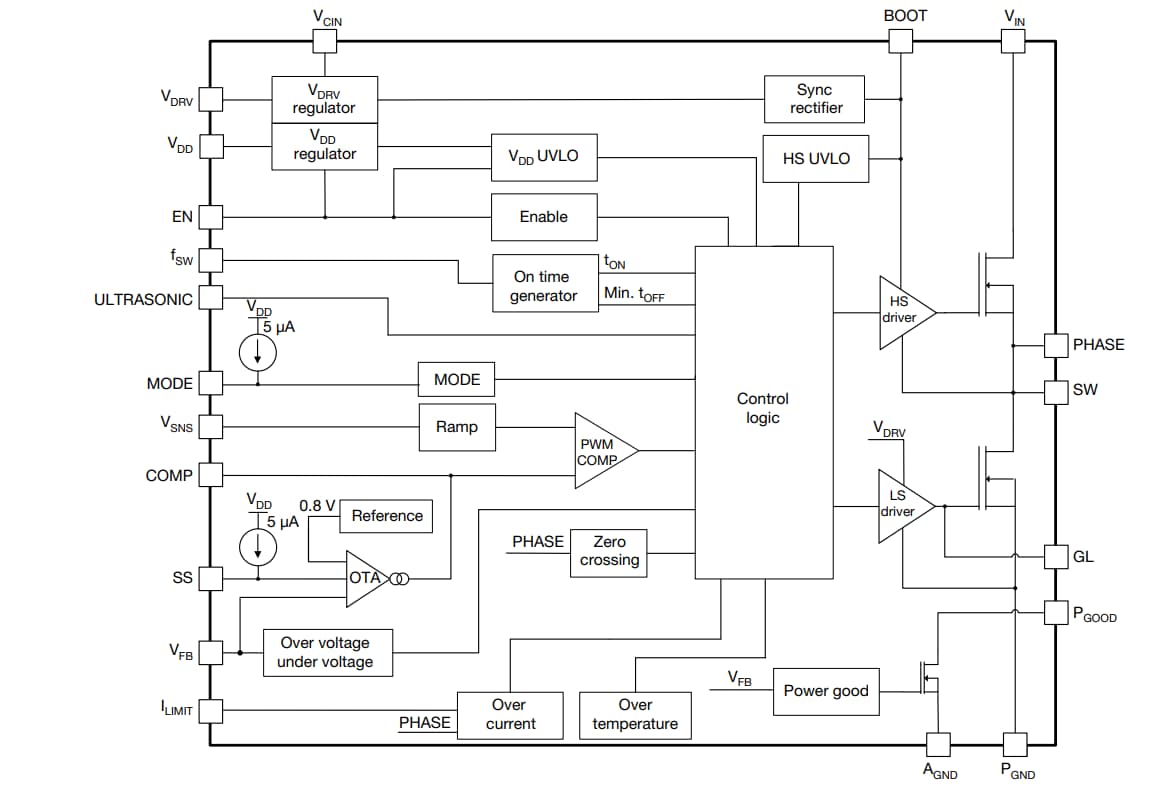
Vishay/Siliconix SiC471/SiC472/SiC473/SiC474 microBUCK®-DC/DC-Wandler sind synchrone Abwärtsregler mit großer Eingangsspannung, hohem Wirkungsgrad und integrierten High-Side- und Low-Side-Leistungs-MOSFETs. Die DC/DC-Wandler erzeugen von einer Eingangsschiene von 4,5 V bis 55 V eine einstellbare Ausgangsspannung bis hinunter auf 0,8 V und sind dadurch eine ideale Lösung für verschiedene Applikationen, wie z. B. Computer, Unterhaltungselektronik, Telekommunikation und Industrie.Die SiC471/SiC472/SiC473/SiC474 microBUCK®-DC/DC-Wandler-Architektur von Vishay/Siliconix bietet ein extrem schnelles Einschwingverhalten mit minimaler Ausgangskapazität und enger Welligkeitsregelung bei sehr geringer Last. Der Regler verfügt über einen vollständigen Satz an Schutzfunktionen, die Überstromschutz (OCP), Ausgangsüberspannungsschutz (OVP), Kurzschluss-Sicherung (SCP) Ausgangsunterspannungsschutz (UVP) und Übertemperaturschutz (OTP) umfassen. Das Bauteil verfügt außerdem über UVLO für die Eingangsschiene und einen benutzerprogrammierbaren Soft-Start.
Der SiC471/SiC472/SiC473/SiC474 ist in einem 3-A-, 5-A-, 8-A-, 12-A-Pin-kompatiblen, bleifreien (Pb), leistungsverbesserten MLP55-27L-Gehäuse von 5 mm x 5 mm verfügbar.
Merkmale
- Vielseitig
- Einzelversorgungsbetrieb von einer Eingangsspannung von 4,5 V bis 55 V
- Einstellbare Ausgangsspannung bis hinunter zu 0,8 V
- Skalierbare Lösung von 3 A (SiC474), 5 A (SiC473) 8 A (SiC472), 12 A (SiC471)
- Verfolgungsfunktion für Ausgangsspannung und Sequenzierung mit Vorspannungs-Start-up
- ±1 % Ausgangsspannungsgenauigkeit bei -40 °C bis +125 °C
- Hoher Wirkungsgrad
- 98 % Spitzen-Wirkungsgrad
- 4 µA Versorgungsstrom bei Abschaltung
- 235 μA Betriebsstrom, nicht-schaltend
- Hochgradig konfigurierbar
- Einstellbare Schaltfrequenz von 100 kHz bis 2 MHz
- Einstellbarer Soft-Start und einstellbare Strombegrenzung
- 3 Betriebsmodi: erzwungener kontinuierlicher Strombetriebs-, Stromspar- oder Ultraschall-Modus
- Robust und zuverlässig
- Ausgangsüberspannungsschutz
- Ausgangsunterspannungsschutz/Kurzschluss-Sicherung mit automatischer Wiederholung
- Power-Good-Flag und Übertemperaturschutz
- Unterstützt von Vishay PowerCAD Online-Design-Simulation
Applikationen
- Industrie und Automatisierung
- Heimautomatisierung
- Industrie- und Server-Computing
- Netzwerk-, Telekommunikations- und Basisstation-Netzteile
- Ungeregelter Wandtransformator
- Robotik
- High-End-Hobbyelektronik: Ferngesteuerte Autos, Flugzeuge und Drohnen
- Batteriemanagementsysteme
- Elektrowerkzeuge
- Verkaufs-, Geld- und Spielautomaten
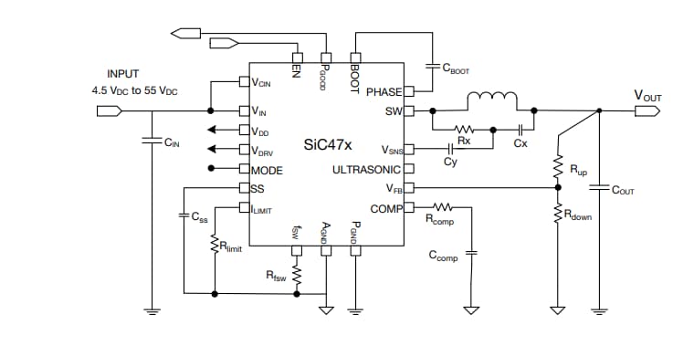
TYPISCHE APPLIKATIONS-SCHALTUNG
FUNKTIONALES BLOCKDIAGRAMM
