Vishay SiC32309 Hot-Swap-eFuse-Schalter
Der SiC32309 Schalter von Vishay treibt bis zu 60 A Gleichstrom pro Gerät an. Der eFuse-Schalter begrenzt den Einschaltstrom auf die Last, wenn eine Schalterkarte in eine stromführende Backplane-Stromquelle gesteckt wird, wodurch der Spannungsabfall der Backplane begrenzt wird.Der SiC32309 von Vishay bietet viele Funktionen zur Vereinfachung der Systemdesigns. Das Bauteil bietet eine integrierte LÖSUNG für die Überwachung des Ausgangsstroms und der Chip-Temperatur, wodurch die Notwendigkeit für einen externen Strommess-Shunt-Widerstand, Leistungs-MOSFET und Wärmesensor-Bauteil entfällt. Der SiC32309 erkennt GATE-, Quell-, Drain-Kurzschlüsse des Leistungs-FET und Rückkopplungen an den Regler. Der SiC32309 kann für Applikationen mit höheren Strömen parallel betrieben werden.
Der SiC32309 ist in einem PowerPAK MLP32-55 ausgelegt.
Merkmale
- 4,5 V bis 18 V Betriebseingangsbereich
- 25 V garantierte maximale Eingangstoleranz
- Maximaler Ausgangsstrom von 60 A
- Integrierter Schalter mit niedrigerem Einschaltwiderstand (RDS (on)) von 0,6 mΩ
- Integrierter MOSFET-Treiber
- Integrierte Strommessung mit Sensorausgang
- Separater Strommessausgang zur Programmierung des Überstromwerts
- Integrierter Soft-Start und Eingabeverzögerung
- Ausgangskurzschluss-Sicherung
- Übertemperaturschutz
- Integrierte Zustandsdiagnose der Sicherung
- Fehlerstatusmeldung
- Parallelgeschalteter Betrieb für Applikationen mit höherem Strom
- Analoger Temperaturbericht
- Erhältlich in einem PowerPAK MLP32-55-Gehäuse
Applikationen
- Hot-swap-fähig
- PC-Karten
- Laufwerke
- Server
- Netzwerke
TYPISCHE APPLIKATIONS-SCHALTUNG
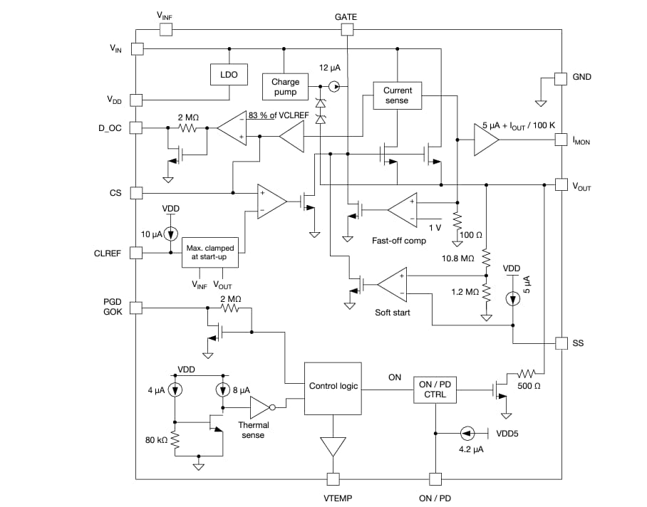
FUNKTIONALES BLOCKDIAGRAMM
Veröffentlichungsdatum: 2024-10-31
| Aktualisiert: 2025-01-20
