Vicor DCM3623 Isolierte und geregelte DC/DC-Wandler

Die isolierten und geregelten DC/DC-Wandler DCM3623 von Vicor werden von einem ungeregelten Weitbereichseingang betrieben, um einen isolierten Ausgang zu erzeugen. Mit der Hochfrequenz-Nullspannungsschaltungs-Topologie (ZVS) liefern die DCM3623-Wandler einen gleichbleibend hohen Wirkungsgrad über den Eingangsleitungsbereich. Modulare DCM3623-Wandler und nachgeschaltete DC/DC-Produkte unterstützen eine effiziente Leistungsverteilung und bieten eine hervorragende Systemleistung und Konnektivität von einer Vielzahl von ungeregelten Stromquellen bis zur Punktlast. Die DCM3623 isolierten und geregelten DC-DC-Wandler von Vicor eignen sich für eine Vielzahl von Applikationen. Dazu gehören Applikationen im Schienenverkehr, bei denen die 3000 VDC -Isolationsspannung und der breite Eingangsspannungsbereich von 43 VDC bis 154 VDC sowohl in 72 VDC - als auch 110 VDC -Nennsystemen verwendet werden können.

Merkmale

  • Fünf Eingangsspannungsfamilien
    • 15 V (9 V bis 75 V)
    • 24 V (18 V bis 36 V)
    • 28 V (16 V bis 50 V)
    • 30 V (9 V bis 50 V)
    • 48 V (36 V bis 75 V)
    • 100 V (43 V bis 154 V)
  • Spitzenwirkungsgrad bei nahezu 93 %
  • Die ZVS Hochfrequenzschaltung ermöglicht eine Filterung mit einem niedrigen Profil und einer hohen Dichte.
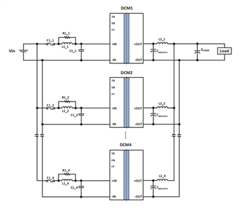
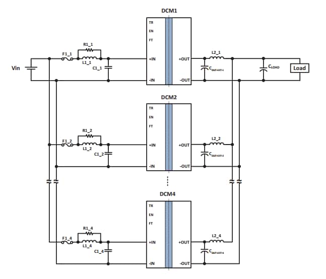
  • Bis zu 8 Einheiten können parallelgeschaltet werden, indem eine Sharing-Strategie verwendet wird, die unterschiedliche Leitungsspannungen über ein Array ermöglicht
  • Überspannungs-, Überstrom-, Ultraviolett-, Kurzschluss- und thermischer Schutz

Applikationen

  • Industrieapplikationen
  • Prozesssteuerung
  • Transport- und Schwerlast-Ausrüstungen
  • Verteidigung und Luft- und Raumfahrt

Videos

Lösungen für Herausforderungen

Vicor DCM3623 Isolierte und geregelte DC/DC-Wandler

Applikationsschaltungen

Veröffentlichungsdatum: 2018-01-09 | Aktualisiert: 2025-09-12