Texas Instruments UCC28781EVM-053 Evaluierungsmodul
Das UCC28781EVM-053 Evaluierungsmodul (EVM) von Texas Instruments ist zur Evaluierung der Funktionsweise des UCC28781-Q1 Controllers konfiguriert. Dieses EVM besteht aus einer 4-lagigen Leiterplatte (PCB) mit durchkontaktierten Komponenten auf der Oberseite und oberflächenmontierten Komponenten auf der Unterseite. Das Evaluierungsmodul UCC28781EVM-053 demonstriert eine hocheffiziente, hochdichte und hochspannungsfähige Kfz-Vorspannungsversorgung mit 60 W und 15 V Ausgangsspannung unter Verwendung eines Zero-Voltage-Switching Flyback (ZVSF)-Controllers. Der UCC28781-Q1 Controller steuert einen primärseitigen Silizium-MOSFET und einen sekundärseitigen Synchrongleichrichter über einen isolierten UCC5304 Gate-Treiber direkt an, um den Wirkungsgrad zu erhöhen und ZVS zu erreichen. Das EVM UCC28781EVM-053 wird in der Vorspannungsversorgung von Kfz-Traktionsumrichtern, in redundanten Kfz-Hochspannungsversorgungen und in AC/DC- oder DC/DC-Hilfsstromversorgungen mit hoher Dichte eingesetzt.Das UCC28781EVM Modul wandelt einen DC-Eingangsspannungsbereich von 50 V bis 500 V in einen isolierten Ausgang von nur 15 V um. Der Ausgangsstrom ist für maximal 4 A für Eingangsspannungen zwischen 250 V und 500 V ausgelegt und für Eingangsspannungen zwischen 50 V und 250 V auf maximal 2 A herabgesetzt. Darüber hinaus kann das EVM von einer isolierten AC-Quelle mit Spannungen zwischen 90 VRMS bis 264 VRMS betrieben werden, indem der gleichgerichtete AC-Bereich mit dem DC-Eingang verbunden wird.
Merkmale
- Hochfrequenzbetrieb >150 kHz ermöglicht eine kleine Lösungsgröße
- Multimodus-Betrieb sorgt für hohe Effizienz über Leitung und Last hinweg
- Wandelt einen DC-Eingangsspannungsbereich von 50V bis 500V in einen isolierten Ausgang von 15V um
- Ausgangsstrom:
- Eingestuft auf maximal 4 A für Eingangsspannungen zwischen 250 VDC und 500 VDC
- Auf maximal 2 A für Eingänge zwischen 50 VDCund 250 VDC abgestuft
- Wirkungsgrad >94% bei 250 VDC, Volllast
- Standby-Leistung <70 mW bei 500 VDC, keine Last
- On-board ist eine optionale Methode, um das EVM von einer 90 VAC bis 264 VAC Quelle zu betreiben
- 4-lagige PCB mit durchkontaktierten Bauteilen auf der Oberseite
- Oberflächenmontierbare Komponenten auf der Unterseite
Applikationen
- Vorspannungsversorgung für Hochspannungs-Wechselrichter für Kraftfahrzeuge
- Redundante Hochspannungsversorgung für Kraftfahrzeuge
- AC/DC-oder DC/DC-Hilf Stromversorgung mit hoher Dichte
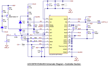
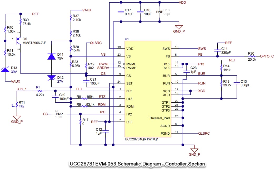
Testaufbau-Diagramme
Weitere Ressourcen
Veröffentlichungsdatum: 2023-02-13
| Aktualisiert: 2023-03-07
