Texas Instruments UCC27518 Low-Side-Gate-Treiber
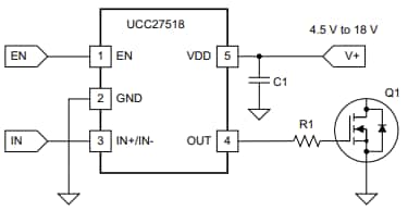
Der Texas Instruments UCC27518 Low-Side-Gate-Treiber ist ein Einkanal- und Hochgeschwindigkeits-Bauteil, das MOSFET- und IGBT-Leistungsschalter ansteuert. Dieser Treiber verwendet ein Design, das den Durchzündungsstrom reduziert und hohe und Spitzenstromimpulse in kapazitive Lasten senkt und eine Rail-to-Rail-Antriebsfähigkeit bietet. Der UCC27518 Treiber bietet eine Spitzen-Quellen- von 4 A und Spitzensenken- (symmetrischer Antrieb) und eine Spitzen-Antriebsstrombelastbarkeit von 4 A bei 12 VDD. Dieser Treiber folgt einer invertierenden Logikschaltung zwischen Ein- und Ausgang und die Eingangspins basieren auf der CMOS-Eingangsschwellwert-Logikschaltung.Der UCC27518 Treiber verfügt über typische schnelle Laufzeitverzögerungen von 17 ns, einen EN-Pin für die Freigabefunktion, eine schnelle Anstiegszeit von 8 ns und hysteretische Logikschwellwerte für eine hohe Rauschimmunität. Dieser Treiber wird in einem Einzelversorgungsspannungsbereich von 4,5 V bis 18 V und einem Temperaturbereich von -40 °C bis +140 °C betrieben. Der UCC27518 Treiber wird in Applikationen, wie z. B. DC/DC-Wandler, Solarenergie, Motorsteuerungen und Schaltnetzteile verwendet.
Merkmale
- Hervorragender Ersatz für diskrete NPN- und PNP-Lösungen
- Pin-zu-Pin-kompatibel mit TPS2828 und TPS2829 Bauteilen
- Symmetrischer Spitzenquellantrieb von 4 A und Spitzensenkenantrieb von 4 A
- Typische schnelle Laufzeitverzögerungen: 17 ns
- Schnelle Anstiegszeiten: 8 ns
- Einzelversorgungsspannungsbereich: 4,5 V bis 18 V
- Ausgänge werden während der VDD-Unterspannungssperre niedrig gehalten (gewährleistet einen störungsfreien Betrieb beim Ein- und Ausschalten)
- CMOS-Eingangslogikschwelle (Funktion der Versorgungsspannung mit Hysterese)
- Hysteretische Logik-Schwellenwerte für eine hohe Rauschimmunität
- EN-Pin für Freigabefunktion (keine Verbindung zulässig)
- Ausgang wird niedrig gehalten, wenn die Eingangspins potentialfrei sind
- Betriebstemperaturbereich: -40°C bis 140 °C
- 5-Pin-DBV-Gehäuse (SOT-23)
Applikationen
- Schaltnetzteil
- DC/DC-Wandler
- Begleit-Gate-Treiber-Bauteile für digitale Leistungscontroller
- Solarenergie, Motorsteuerung und USV
- Gate-Treiber für aufkommende Leistungsbauteile mit großer Bandlücke
Funktionales Blockdiagramm
Applikations-Schaltungs-Diagramm
Veröffentlichungsdatum: 2025-01-17
| Aktualisiert: 2025-01-23
