Texas Instruments TPSM82901 synchrones Abwärtswandler-Leistungsmodul
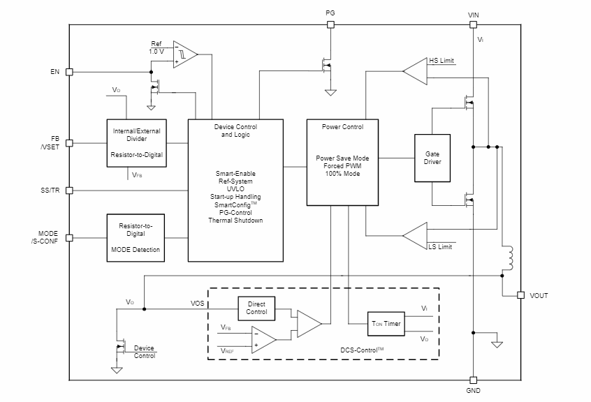
Dastexas Instruments TPSM82901 synchrone Abwärts Wandler-Leistung Modul ist ein kleiner und flexibler synchroner DC / DC-Abwärts Wandler mit hohem Wirkungsgrad in einem MicroSiP-Gehäuse. Der benutzerfreundliche TPSM82901 bietet eine wählbare Schaltfrequenz von 2,5 MHz oder 1,0 MHz, was die Verwendungvon kleinen Komponenten ermöglicht und ein schnelles Einschwingverhalten bietet. Das TPSM82901 Leistungsmodul von TI unterstützt eine hohe VOUT-Genauigkeit von ±1 % mit der DCS-Control-Topologie. Der große Eingangsspannungsbereich von 3 V bis 17 V unterstützt eine großeauswahl von Nenn Eingängen, wie z. B. 12-V-Versorgung Schienen, Einzellen-oder multi Zellen-Li-Ionen- und 5-V-oder 3,3-V-Schienen.Der TPSM82901 ist in einem kleinen 11-pin-MicroSiP-Gehäuse von 3,0 mm x 2,8 mm x 1,6 mm mit einer integrierten 1-μh-Induktivität untergebracht.
Merkmale
- Hoher Wirkungsgrad für ein großes Tastverhältnis und einen großen Lastbereich
- IQ von 4 µA (typisch)
- RDS(ON): 62 mΩ High-Side, 22 mΩ Low-Side
- MicroSiP™-Gehäuse von 3 mm x 2,8 mm x 1,6 mm
- Dauerausgangsstrom von bis zu 1 A
- Rückkopplungsspannungsgenauigkeit über Temperatur (-40 °C bis +125 °C): ±0,9 %
- Konfigurierbare Ausgangsspannungsoptionen:
- Externer VFB-Teiler: 0,6 V bis 5,5 V
- VSET interner Teiler 16 Optionen zwischen 0,4 V und 5,5 V
- DCS-Control-Topologie mit 100-%-Modus
- Erstellen eines benutzerdefinierten Designs mit dem TPSM82901 mit dem WEBENCH® Power Designer
- Flexibilität über den MODE/S-CONF-Pin
- Schaltfrequenz: 2,5 MHz oder 1,0 MHz
- Erzwungener PWM- oder automatischer (PFM) Energiesparmodus mit dynamischer Moduswechseloption
- Automatische Effizienzsteigerung (AEE)
- Ausgangsentladung ein/aus
- Hochflexibel und benutzerfreundlich
- Optimierte Pinbelegung für Einzelschicht-Routing
- Präziser Freigabeeingang
- Power-Good-Ausgang
- Einstellbarer Soft-Start und Verfolgung
- Kein externer Bootstrap-Kondensator erforderlich
Applikationen
- Rechenzentrums- und Unternehmens-Computer
- Kabelgebundene Netzwerke
- Drahtlose Infrastruktur
- Fabrikautomatisierung und -steuerung
- Prüf- und Messsysteme
Typischer Schaltplan
Wirkungsgrad vs. Ausgangsstrom
Funktionales Blockdiagramm
Veröffentlichungsdatum: 2023-01-21
| Aktualisiert: 2023-06-23
