Texas Instruments TPS92691/Q1 Multi-Topologie-LED-Treiber
Der Texas Instruments TPS92691/TPS92691-Q1 Multi-Topologie-LED-Treiber ist ein vielseitiger LED-Controller, der eine große Auswahl von Aufwärts- oder Abwärtstreiber-Topologien unterstützen kann. Das Bauteil implementiert einen Stromspitzensteuerungsmodus für eine festgelegte Frequenz mit programmierbarer Schaltfrequenz, Neigungsausgleich und Sanftanlaufzeit. Es enthält einen Hochspannungs-Rail-to-Rail-Strommessverstärker (65 V), der den LED-Strom über einen High-Side- oder Low-Side-Sensorwiderstand direkt messen kann. Der Verstärker ist für eine niedrige Eingangs-Offset-Spannung und eine LED-Strom-Genauigkeit von mehr als ±3 % ausgelegt. Dies wird über einen Sperrschichttemperaturbereich von 25 °C bis 140 °C und eine Ausgangs-Gleichtaktspannung von 0 bis 60 V ausgeführt. Die TPS92691-Q1 Bauteile sind für Fahrzeuganwendungen AEC-Q100-qualifiziert.Merkmale
- Großer Eingangsspannungsbereich: 4,5 V bis 65 V
- Großer Ausgangsspannungsbereich: 2 V bis 65 V
- Niedriger Eingangs-Offset-Rail-to-Rail-Strommessverstärker
- LED-Stromgenauigkeit über ±3 % bei einem Sperrschichttemperaturbereich von 25 °C bis 140 °C
- Kompatibel mit High-Side- und Low-Side-Strommessimplementierungen
- Analoger LED-Stromanpassungseingang (IADJ) mit hoher Impedanz und einem Kontrastverhältnis von über 15:1
- Über 1000:1 Serienschaltungs-FET-PWM-Verdunkelungsverhältnis mit integrierter n-Kanal-Verdunkelungs-Treiber-Schnittstelle
- LED-Dauerstromüberwachungsausgang für Fehlererkennung und Diagnose des Systems
- Programmierbare Schaltfrequenz mit externer Taktsynchronisierung
- Programmierbarer Sanftanlauf und Neigungsausgleich
- Umfassende Fehlerschutzschaltung, einschließlich VCC-Unterspannungssperre (UVLO), Ausgangsüberspannungsschutz (OVP), Zyklus-für-Zyklus-Strombegrenzung und thermischer Schutz
Applikationen
- Gebäude- und allgemeine Beleuchtungsapplikationen
Mehr über
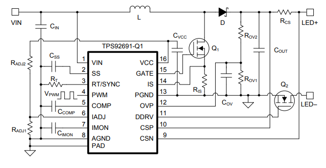
Aufwärts-LED-Treiber - Typischer Applikationsschaltplan
Funktionales Blockdiagramm
Veröffentlichungsdatum: 2016-01-12
| Aktualisiert: 2022-03-11
