Texas Instruments TPS92513/HV Abwärts-Buck-LED-Treiber
Texas Instruments TPS92513/HV Abwärts-Buck-LED-Treiber sind 1.5A Abwärts-(Buck)-Stromregler mit einem integrierten MOSFET zum Antrieb von Hochstrom-LEDs. Sie sind mit Eingangsbereichen von 42V und 60V (HV) erhältlich. Diese LED-Treiber arbeiten mit einer frei wählbaren Festfrequenz mit Spitzenstrom-Modussteuerung. Auf diese Weise können sie eine ausgezeichnete Netz- und Lastregelung bereitstellen. Sie sind mit separaten Eingängen für analoge und PWM-Dimmer (Impulsbreitenmodulation) für eine kompromisslose Helligkeitssteuerung ausgestattet. Auf diese Weise können sie Kontrastverhältnisse von mehr als 10:1 und größer als 100:1 erzielen. Der PWM-Eingang ist mit Niederspannungs-Logikstandards kompatibel und dient der einfachen Verknüpfung mit einer Vielzahl von Mikrocontrollern.Merkmale
- Integrated 220mΩ high-side MOSFET
- 4.5V to 42V input voltage range (4.5V to 60V for the TPS92513HV)
- 0V to 300mV adjustable voltage reference
- ±5% LED current accuracy
- 100kHz to 2MHz switching frequency range
- Dedicated PWM dimming input
- Adjustable undervoltage lockout
- Overcurrent protection
- Overtemperature protection
- MSOP-10 package with PowerPAD™
Applikationen
- Street lighting
- Emergency/exit lighting
- General industrial and commercial illumination
- Retail lighting
- Appliance lighting
- Transportation lighting
- Channel letters
- Light bars
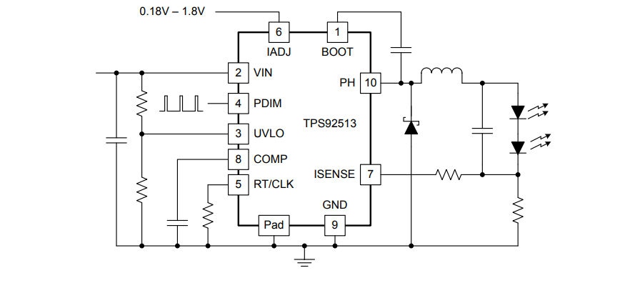
Simplified Schematic
TI Reference Design Library
Veröffentlichungsdatum: 2015-05-22
| Aktualisiert: 2022-03-11
