Texas Instruments TPS7A5x-Q1 Automotive-LDO-Spannungsregler
Texas Instruments TPS7A5x-Q1 Rauscharme Automotive-LDO-Spannungsregler mit hoher Genauigkeit bieten eine Vielseitigkeit mit außergewöhnlichem transientem Verhalten und einen Betrieb bei niedriger Ausgangsspannung für eine optimale Leistungsfähigkeit des Systems. Die TPS7A5x-Q1 Regler erzielen durch die Begrenzung des vom Netzteil erzeugten Phasenrauschens und des Taktjitters eine hohe Leistungsfähigkeit, die sich hervorragend für die Stromversorgung von HF-Verstärkern, Radarsensoren und Chipsätzen eignet. Am meisten profitieren HF-Verstärker von der hohen Leistungsfähigkeit und der Ausgangsleistung von 5,0 V des TPS7A5x-Q1 Automotive-Reglers. Darüber hinaus eignet sich das Bauteil durch die Kombination von rauscharmer hoher Ausgangstrombelastbarkeit mit hoher PSRR hervorragend für die Stromversorgung von rauschempfindlichen Komponenten in Radarleistungs- und Infotainment-Applikationen.Merkmale
- Für Fahrzeuganwendungen zugelassen
- Nach AEC-Q100 für Fahrzeuganwendungen qualifiziert:
- Temperatur Klasse 1: -40 °C ≤ TA ≤ +125 °C
- HBM-ESD-Klassifizierung Stufe 2
- CDM-ESD-Klassifizierung Stufe C4A
- Erweiterter Sperrschichttemperaturbereich (TJ): -40 °C bis +150 °C
- Eingangsspannungsbereich:
- Ohne BIAS: 1,4 V bis 6,5 V
- Mit BIAS: 1,1 V bis 6,5 V
- Niedriges Dropout
- Ausgangsspannungsrauschen: 4,4 μVRMS
- 1,0 % (max.) Genauigkeit in Bezug auf Leitung, Last und Temperatur mit BIAS
- Stromversorgungs-Störspannungsunterdrückung: -40 dB bei 500 MHz
- Einstellbare Soft-Start-Einschaltstromsteuerung
- Anpassbarer Ausgangsspannungsbereich
- Open-Drain-Power-Good-Ausgang (PG)
- 20-Pin-VQFN-Gehäuse von 3,5 mm × 3,5 mm
Applikationen
- Telematik-Kontrolleinheiten
- Infotainment und Kombiinstrumente
- Hochgeschwindigkeits-Schnittstellen (PLL und VCO)
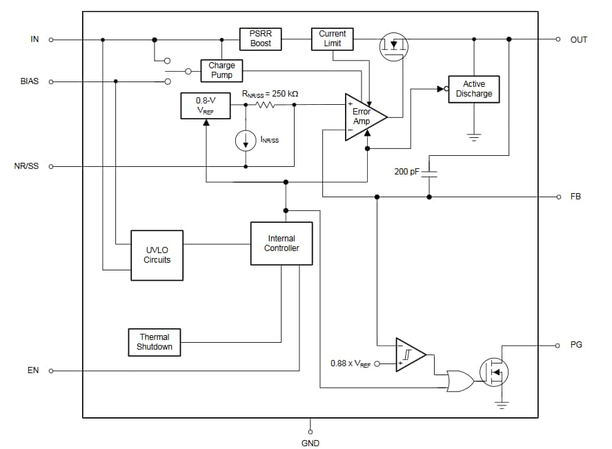
Blockdiagramm
View Results ( 11 ) Page
| Teilnummer | Datenblatt | Serie | Ausgangsstrom | Dropout-Spannung | Dropout-Spannung - Max. | Ausgangsspannungsbereich |
|---|---|---|---|---|---|---|
| TPS7A5401RPST | ![]() |
TPS7A54 | 4 A | 330 mV | 565 mV | 800 mV to 5.1 V |
| TPS7A5401RPSR | ![]() |
TPS7A54 | 4 A | 330 mV | 565 mV | 800 mV to 5.1 V |
| TPS7A5201WQRTKRQ1 | ![]() |
TPS7A52 | 2 A | 95 mV | 340 mV | 800 mV to 5.2 V |
| TPS7A5301WQRTKRQ1 | ![]() |
TPS7A53 | 3 A | 110 mV | 515 mV | 800 mV to 5.15 V |
| TPS7A5201QRGRRQ1 | ![]() |
TPS7A52 | 2 A | 95 mV | 300 mV | 800 mV to 5.2 V |
| TPS7A5301RPST | ![]() |
TPS7A53 | 3 A | 215 mV | 375 mV | 800 mV to 5.2 V |
| TPS7A5401QRGRRQ1 | ![]() |
TPS7A54 | 4 A | 150 mV | 240 mV | 800 mV to 5.1 V |
| TPS7A5301RPSR | ![]() |
TPS7A53 | 3 A | 215 mV | 375 mV | 800 mV to 5.2 V |
| TPS7A5301QRGRRQ1 | ![]() |
TPS7A53 | 3 A | 110 mV | 195 mV | 800 mV to 5.15 V |
| TPS7A5201RPSR | ![]() |
TPS7A52 | 2 A | 125 mV | 225 mV | 800 mV to 5.2 V |
Veröffentlichungsdatum: 2018-04-26
| Aktualisiert: 2022-12-07

