Texas Instruments TPS63710 Invertierender DC/DC-Abwärtswandler

Der Texas Instruments TPS63710 invertierende DC/DC-Abwärtswandler erzeugt eine negative Ausgangsspannung bis hinunter zu -5,5 V und bietet einen Ausgangsstrom von bis zu 1 A, der vom Verhältnis der Eingangsspannung zur Ausgangsspannung abhängig ist. Das gefilterte Referenzsystem des Bauteils liefert ein niedriges 1/f-Rauschen, das in Telekommunikationssystemen mit hoher Leistungsfähigkeit erforderlich ist. Der TPS63710 arbeitet mit einer Festfrequenz-PWM-Steuerungs-Topologie. Das Bauelement verfügt über eine interne Strombegrenzung und eine thermische Abschaltung. Der Eingangsspannungsbereich von 3,1 V bis 14 V ermöglicht den Einsatz des TPS63710 in zahlreichen Applikationen, bei denen eine negative Ausgangsspannung aus einer in absoluten Werten höheren positiven Eingangsspannung erzeugt wird. Die synchrone Gleichrichtung bietet einen hohen Wirkungsgrad speziell für kleine Ausgangsspannungen wie -1,8 V, die typischerweise als negative Versorgungsspannung für Hochleistungs-DACs und ADCs verwendet werden. Eine feste Schaltfrequenz von 1,5 MHz ermöglicht den Einsatz kleiner externer Komponenten und eine kleine Gesamtlösungsgröße.

Merkmale

  • Eingangsspannungsbereich: 3,1 V bis 14 V
  • Ausgangsstrom von 1 A
  • ±1,5 % Ausgangsspannungsgenauigkeit
  • Synchrongleichrichtung
  • Referenzsystem mit niedrigem 1/f-Rauschen
  • Ausgangsspannungsbereich: -1 V bis -5,5 V
  • |VOUT| < 0,7 x VIN
  • Bis zu 91 % Wirkungsgrad
  • 1,5 MHz Festfrequenz-PWM-Modus
  • Thermische Abschaltung
  • 5 µA Abschaltstrom
  • WSON-Gehäuse von 3 mm x 3 mm

Applikationen

  • Allgemeine negative Spannungsversorgung
  • ADC- und DAC-Versorgung in Telekommunikationssystemen
  • Vorspannung für GaN-Transistoren
  • Optische Modul-LASER-Dioden-Vorspannung
  • Rauschempfindliche und platzbeschränkte Applikationen, die eine negative Versorgungsspannung erfordern

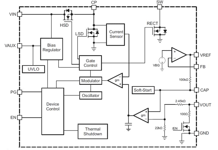
Funktionales Blockdiagramm

Blockdiagramm - Texas Instruments TPS63710 Invertierender DC/DC-Abwärtswandler
Veröffentlichungsdatum: 2017-10-30 | Aktualisiert: 2022-07-11