Texas Instruments TPS61256A 3,5MHz-Aufwärtswandler
Texas Instruments TPS61256A 3,5MHz-Aufwärtswandler mit hohem Wirkungsgrad unterstützen bis zu 800 mA Laststrom von einer bis zu 2,7 V entladenen Batterie. Dieses Bauteil ermöglicht die Nutzung von kostengünstigen Chip-Induktivitäten und Kondensatoren und ist für stromsparende Applikationen ausgelegt. Mit seinem großen Eingangsspannungssbereich eignet sich der TPS61256A hervorragend für batteriebetriebene tragbare Applikationen mit Li-ION-Batterien und liefert eine 5,0 V feste Ausgangsspannung. Bei leichter Last wechselt das Bauteil in den Stromsparmodus, um im gesamten Laststrombereich weiterhin effektiv zu arbeiten. Der PFM-Modus verlängert die Batterielaufzeit durch Verringerung des Ruhestroms auf 36 µA (typisch) bei Betrieb mit geringer Last. Die Laufzeit der Batterie wird mit einem Eingangsstrom von weniger als 5 µa im Abschaltmodus maximiert. Kleine Induktivitäten und Eingangskondensatoren zusammen mit einer sehr kleinen externen Komponenten ermöglichen dem Baustein, eine kleine Lösungsgröße zu bieten. Die Funktionen umfassen einen begrenzten eingebauten ESD-Schutz, Übertemperaturschutz und Überlastschutz.At light loads, the Texas Instruments TPS61256A enters power-save mode operation, maintaining high efficiency over the entire load current range. During light-load operation, the PFM mode extends the battery life by reducing the quiescent current to 36µA (typ.). Battery life is maximized in shutdown mode with an input current of less than 5µA. Small inductors and input capacitors, along with minimal external components, enable the device to offer a small solution size. Features include limited built-in ESD protection, thermal shutdown, and overload protection.
Merkmale
- Wirkungsgrad von 93 % bei einer Betriebsfrequenz von 3,5 MHz
- 36 µA Ruhestrom
- Breiter VIN-Bereich von 2,5 V bis 5,5 V
- IOUT ≥1.000 mA bei VOUT = 5,0 V, VIN ≥3,3 V
- PFM-Modus mit leichter Last
- Lasttrennung beim Herunterfahren
- Übertemperatur- und Überlastungsschutz
- Nur drei oberflächenmontierte externe Komponenten erforderlich
- DC-Ausgangsspannungsgenauigkeit insgesamt ±2 %
- Gesamtgröße der Lösung <35 mm2
- NanoFreeTM (CSP) 9-Pin-Gehäuse
Applikationen
- Mobiltelefone
- Smartphones
- Tablet-PCs
- Mono- und Stereo-APA-Applikationen
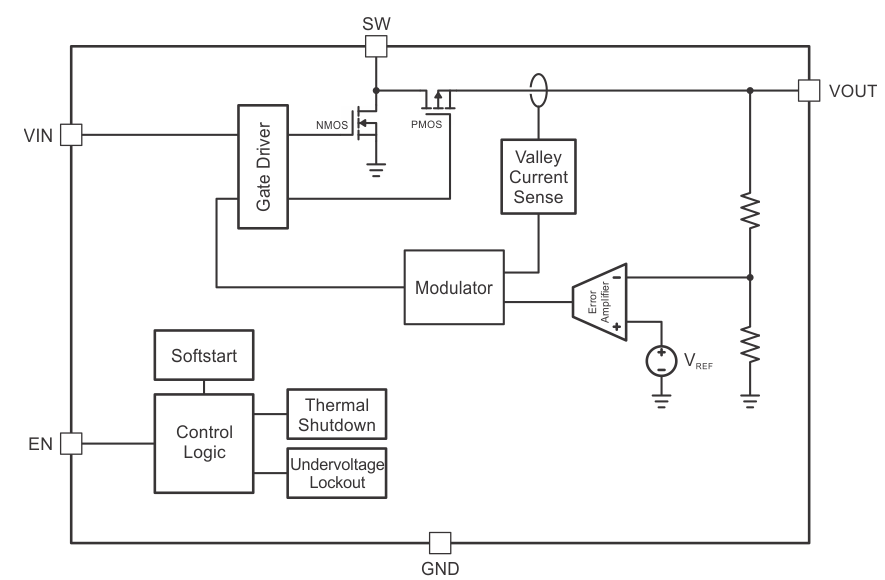
Blockdiagramm
Veröffentlichungsdatum: 2018-06-08
| Aktualisiert: 2023-02-10
