Texas Instruments TPS61085A-Q1 DC/DC-Aufwärtswandler
Texas Instruments TPS61085A-Q1 DC/DC-Aufwärtswandler mit hoher Frequenz und hohem Wirkungsgrad bieten einen integrierten Leistungsschalter mit 2 A und 0,13 Ω, der eine Ausgangsspannung von bis zu 18,5 V liefern kann. Die TPS61085A-Q1 DC/DC-Wandler verfügen über eine wählbare Frequenz von 650 kHz oder 1,2 MHz, die den Einsatz von kleinen externen Induktivitäten und Kondensatoren ermöglicht und ein schnelles Einschwingverhalten bietet. Das Bauteil bietet eine externe Kompensation, wodurch die Optimierung des Reglers für Applikationsbedingungen ermöglicht wird. Der TPS61085A-Q1 reduziert mit einem Kondensator, der mit einem bestimmten Soft-Start-Pin verbunden ist, den Einschaltstrom bei der Inbetriebnahme. Die TPS61085A-Q1 Bauteile sind für Fahrzeuganwendungen AEC-Q100-qualifiziert.Merkmale
- AEC-Q101-qualifiziert für Fahrzeuganwendungen
- Bauteiltemperatur Klasse 2: -40 °C bis +105 °C, TA
- Eingangsspannungsbereich: 2,3 V bis 6 V
- 18,5-V-Aufwärtswandler mit 2 A Schaltstrom
- Wählbare Schaltfrequenz: 650 kHz oder 1,2 MHz
- Einstellbarer Soft-Start
- Thermische Abschaltung
- Unterspannungssperre
- 8-Pin-VSSOP-Gehäuse
Applikationen
- Automotive-Infotainment-Kombiinstrumente
- Kombiinstrumente, Haupteinheiten
- Funkgeräte, Navigation
- Audioverstärker
- Fahrzeugelektronik
- Karosseriesteuermodule
- Gateways
- Telematik und Notruf (E-Call)
- Fahrerassistenzsysteme (FAS)
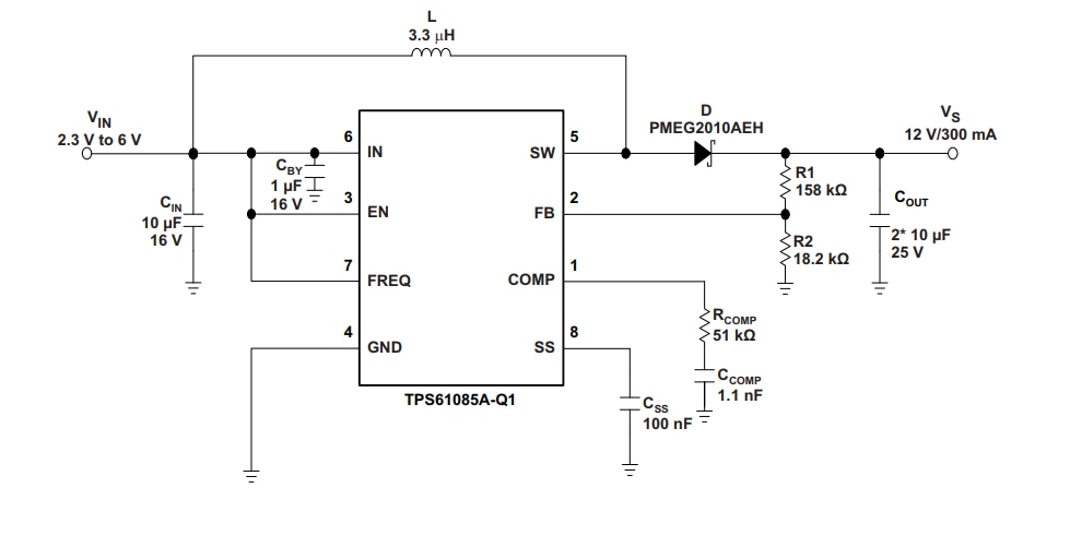
Vereinfachter Schaltplan
Blockdiagramm
Veröffentlichungsdatum: 2019-04-24
| Aktualisiert: 2025-03-06
