Texas Instruments TPS560200 Abwärtswandler

Die TPS560200 Abwärtswandler von Texas Instruments sind adaptive synchrone monolithische On-Time-Abwärtswandler mit niedrigem IQ und integrierten MOSFETs. Diese Wandler verwenden die D-CAP2-Modussteuerung, um schnelle Einschwingzeiten ohne externe Ausgleichskomponenten bereitzustellen. Die TPS560200 Wandler unterstützen Ausgangskondensatoren mit niedrigem äquivalentem Serienwiderstand (ESR) und Keramikkondensatoren mit extrem niedrigem ESR. Der Eingangsspannungsbereich von 4,5 V bis 17 V und die Ausgangsspannung können zwischen 0,8 V und 6,5 V programmiert werden.

Merkmale

  • Integrated monolithic 0.95Ω high-side and 0.33Ω low-side MOSFETs
  • 500mA continuous output current
  • 0.8V to 6.5V output voltage range
  • 0.8V voltage reference with ±1.3% accuracy over temperature
  • Auto-skip advanced eco-mode for high efficiency at light loads
  • D-CAP2 mode enables fast transient responses
  • No external compensation needed
  • 600kHz switching frequency
  • 2ms internal soft-start
  • Safe start-up into pre-biased VOUT
  • Thermal shutdown
  • –40°C to +125°C operating junction temperature range
  • Available in 5-Pin SOT-23 package

Applikationen

  • Set-top boxes
  • Modems
  • DTBs
  • ASDLs

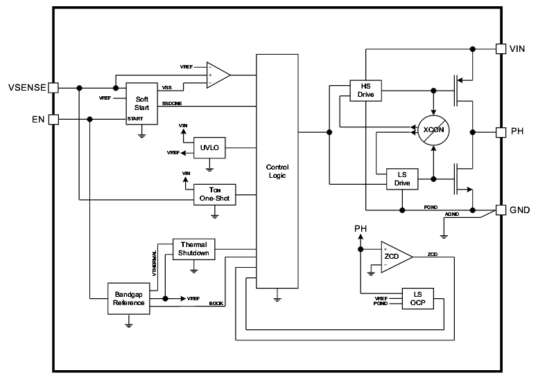
Functional Block Diagram

Blockdiagramm - Texas Instruments TPS560200 Abwärtswandler
Veröffentlichungsdatum: 2016-10-25 | Aktualisiert: 2022-03-11