Texas Instruments TPS548B28 Synchroner 20-A-Abwärtswandler
Der Texas Instruments TPS548B28 synchrone 20-A-Abwärtswandler wird mit einer adaptiven D-CAP3-On-Time-Betriebsart geliefert. Da keine externe Kompensation erforderlich ist, ist das Bauteil benutzerfreundlich und benötigt nur wenige externe Komponenten. Das Bauteil eignet sich hervorragend für Rechenzentrumsapplikationen mit beschränktem Platz. Der TPS548B28 verfügt über eine Differential-Fernerkundung, integrierte Hochleistungs-MOSFETs und eine genaue 0,6-V-Referenz von ±1 % über den gesamten Sperrschicht-Betriebstemperaturbereich. Das Bauteil bietet ein schnelles Last-Einschwingverhalten, eine genaue Last- und Leitungsregelung, einen Skip-Modus oder einen FCCM-Betrieb und einen programmierbaren Soft-Start. Der TPS548B28 von Texas Instruments ist ein bleifreies Bauteil. Das Bauteil ist ausnahmslos vollständig RoHS-konform.Merkmale
- 4-V- bis 16-V-Eingangsbereich von bis zu 20 A ohne externe Vorspannung
- 2,7-V- bis 16-V-Eingangsbereich von bis zu 20 A 16 V mit externem Vorspannungsbereich von 3,13 V bis 3,6 V
- Ausgangsspannungsbereich: 0,6 V bis 5,5 V
- Integrierte MOSFETs von 7,7 mΩ und 2,4 mΩ unterstützen einen Dauerausgangsstrom von 20 A
- D-CAP3™ mit extrem schnellem Lastschrittverhalten
- Unterstützt vollständig keramische Ausgangskondensatoren
- Differential-Fernerkundung mit 0,6 V ±1 % VREF für eine Sperrschichttemperatur von -40 °C bis +125 °C
- Wählbarer FCCM- oder Auto-Skipping-Eco-mode™ für einen hohen Wirkungsgrad bei geringer Last
- Programmierbare Strombegrenzung mit RTRIP
- Pin-wählbare Schaltfrequenz: 600 kHz, 800 kHz, 1 MHz
- Differential-Fernerkundung für eine hohe Ausgangsgenauigkeit
- Programmierbare Soft-Start-Zeit
- Externer Referenzeingang für die Verfolgung
- Vorgespannte Einschaltfähigkeit
- Open-Drain-Power-Good-Ausgang
- Hiccup für OC- und UV-Fehler, Latch-off für OV-Fehler
- 21-Pin-QFN-Gehäuse von 4 mm × 3 mm
- Pin-kompatibel mit TPS548A28 von 15 A
- Ausnahmslos vollständig RoHS-konform
Applikationen
- Rack-Server und Blade-Server
- Hardware-Beschleuniger und Add-in-Karten
- Rechenzentrumsschalter
- Industrie-PC
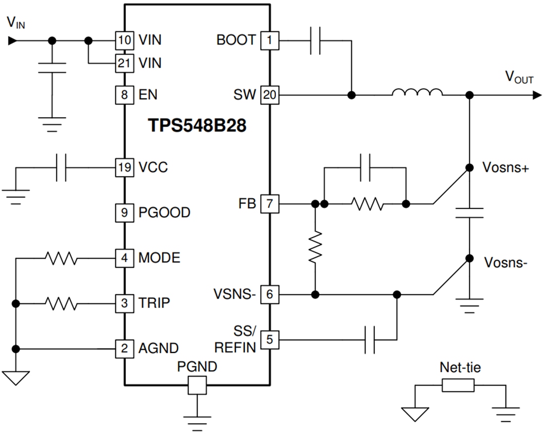
Vereinfachter Schaltplan
Veröffentlichungsdatum: 2021-01-27
| Aktualisiert: 2022-03-11
