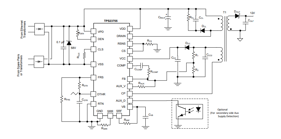
Texas Instruments TPS23755 PoE-DC/DC-Controller
Texas Instruments TPS23755 PoE-DC/DC-Controller enthalten eine Power-over-Ethernet(PoE)-Powered-Device(PD)-Schnittstelle, einen 150-V-Schaltleistungs-FET und einen Strommodus-DC/DC-Controller, der für die Flyback-Topologie optimiert ist. Der TPS23755 ist die ideale Lösung für größenbeschränkte Applikationen mit einem hohen Maß an Integration zusammen mit einer Primärseitenregelung (PSR), einem Frequenzspreizungs-Dithering (SSFD) und einer erweiterten Einschaltfunktion. Die PoE-Implementierung unterstützt den IEEE 802.3at-Standard als 13-W-PD des Typs 1.Die DC/DC-Controller verfügen über eine PSR, die eine Rückkopplung von einer Hilfswicklung für die Steuerung der Ausgangsspannung verwendet, wodurch die Notwendigkeit für externe Shunt-Regler und einen Optokoppler entfällt. Das Bauteil ist für den Betrieb mit dem sekundärseitigen Diodengleichrichter (in der Regel 12-V-Ausgang oder höher) optimiert. Normalerweise wird der Wandler im kontinuierlichen Strombetriebsmodus (CCM) bei einer Schaltfrequenz von 250 kHz betrieben.
Der TPS23755 DC/DC-Controller bietet eine SFFD- und Anstiegsraten-Steuerung, wodurch die Größe und Kosten für EMI-Filter reduziert werden. Die erweiterte Einschaltfunktion ermöglicht die Verwendung eines Kondensators mit niedrigstem Bias-Strom und vereinfacht gleichzeitig das Einschalt- und Hiccup-Design für den Wandler. Die sekundäre Hilfsstrom-Erkennungsfunktion gibt einem sekundärseitigen Stromadapter Priorität, während gleichzeitig ein nahtloser Übergang von und zur PoE-Eingangsleistung mit keiner Einschränkung des Wirkungsgrads oder der thermischen Leistung sichergestellt wird. Weitere Funktionen des TPS23755 umfassen einen internen Soft-Start, einen Neigungsausgleich und ein Austasten.
Merkmale
- Integrierter PWM-Controller von 0,77 Ω (typisch) mit 150-V-Leistungs-MOSFET
- Flyback-Controller mit PSR
- Unterstützt CCM-Betrieb mit sekundärseitigem Diodengleichrichter
- ±3 % (typischer 12-V-Ausgang) Lastregelung (5 % bis 100 % Bereich)
- Unterstützt Low-Side-Schalter-Abwärtstopologie
- Einstellbare Schaltfrequenz mit Synchronisierung
- Erweiterte Einschaltfunktionen
- Programmierbare Anstiegsrate und Frequenz-Dithering für eine verbesserte Reduzierung von EMI
- Flyback-Controller mit PSR
- Prioritätssteuerung für sekundärseitigen Adapter mit nahtlosem Übergang
- Sperrschichttemperaturbereich: -40 °C bis +125 °C
- Kleines VSON-Gehäuse von 6 mm x 4 mm
- Vollständige IEEE 802.3at PD-Lösung für PoE des Typs 1
- Gemäß Ethernet Alliance (EA) Logo zertifizierte Designs erhältlich
- Stabiler 100 V, 0,36 Ω (typisch) Hot-Swap-MOSFET
- Programmierbare Klassifikationsstufe
Applikationen
- IEEE 802.3at-konforme Powered-Devices
- Sicherheitskameras
- IP-Telefone
- Zugangspunkte
Blockdiagramm
Vereinfachte Applikation
