Texas Instruments TPS1663x Leistungsbegrenzungs-eFuses mit 60 V und 6 A

Texas Instruments TPS1663x Leistungsbegrenzungs-eFuses mit 60 V und 6 A sowie einem integrierten 31-mΩ-FET bieten anpassbare Funktionen, wie z. B. einen genauen Überstromschutz, eine schnelle Kurzschluss-Sicherung, eine Steuerung der Ausgangsanstiegsrate, einen Überspannungsschutz und eine Unterspannungssperre. Die TPS16332 integriert eine einstellbare Funktion zur Ausgangsleistungsbegrenzung (PLIM), welche die Einhaltung der Standards, wie z. B. IEC61010-1 und UL1310 vereinfacht.

Die TPS1663x enthält eine einstellbare Überstromfunktion und einen Power-Good-Ausgang (PGOOD). Der PGOOD kann zur Aktivierung und Deaktivierung der Steuerung von nachgeschalteten DC/DC-Wandlern verwendet werden. Das Bauteil bietet einen Abschalt-Pin zur externen Steuerung für die Aktivierung und Deaktivierung des internen FETs sowie für das Versetzen des Bauteils in einen stromsparenden Abschaltmodus. Für die Systemstatusüberwachung und die nachgeschaltete Laststeuerung bietet der TPS1663x einen Fehler- und genauen Stromüberwachungsausgang. Der Modus-Pin ermöglicht die Flexibilität zur Konfiguration des Bauteils zwischen zwei Strombegrenzungsfehlerreaktionen (Latch-Off und Auto-Retry).

Diese Bauteile sind in einem 24-Pin-VQFN-Gehäuse von 4 mm x 4 mm untergebracht und für einen Temperaturbereich von –40 °C bis 125 °C ausgelegt.

Merkmale

  • Betriebsspannung von 4,5 V bis 60 V mit einem absoluten Maximum von 62 V
  • Integrierter 60-V-Hot-Swap-FET mit 31 mΩ RON
  • Einstellbare Strombegrenzung von 0,6 A bis 6 A (±7 %)
  • Niedriger Ruhestrom, 21 µA im Abschaltmodus
  • Einstellbare Ausgangsleistungsbegrenzung (nur TPS16632) (±10 %)
  • Einstellbare UVLO und OVP-Abschaltung mit ±2 % Genauigkeit
  • Feste Überspannungsklemme (nur TPS16632) von 39 V (max.)
  • Einstellbare Steuerung der Ausgangsanstiegsrate für die Einschaltstrombegrenzung
  • Lädt große und unbekannte kapazitive Lasten über eine thermische Regelung während der Inbetriebnahme auf
  • Power-Good-Ausgang (PGOOD)
  • Wählbare Überstrom-Fehlerreaktionoptionen zwischen Auto-Retry und Latch-Off (MODE)
  • Analoger Stromüberwachungsausgang (IMON) (± 6 %)
  • Zulassung gemäß UL 2367 und UL 60950 ausstehend
  • Verfügbar in einem benutzerfreundlichen 24-Pin-VQFN-Gehäuse

Applikationen

  • Fabrikautomatisierung und Steuerung - PLC, DCS, HMI, I/O-Module, Sensor-Hubs
  • Motorantriebe - CNC, Encoder-Versorgung
  • Elektronische Leistungsschalter
  • Funkgeräte für die Telekommunikation
  • Industriedrucker

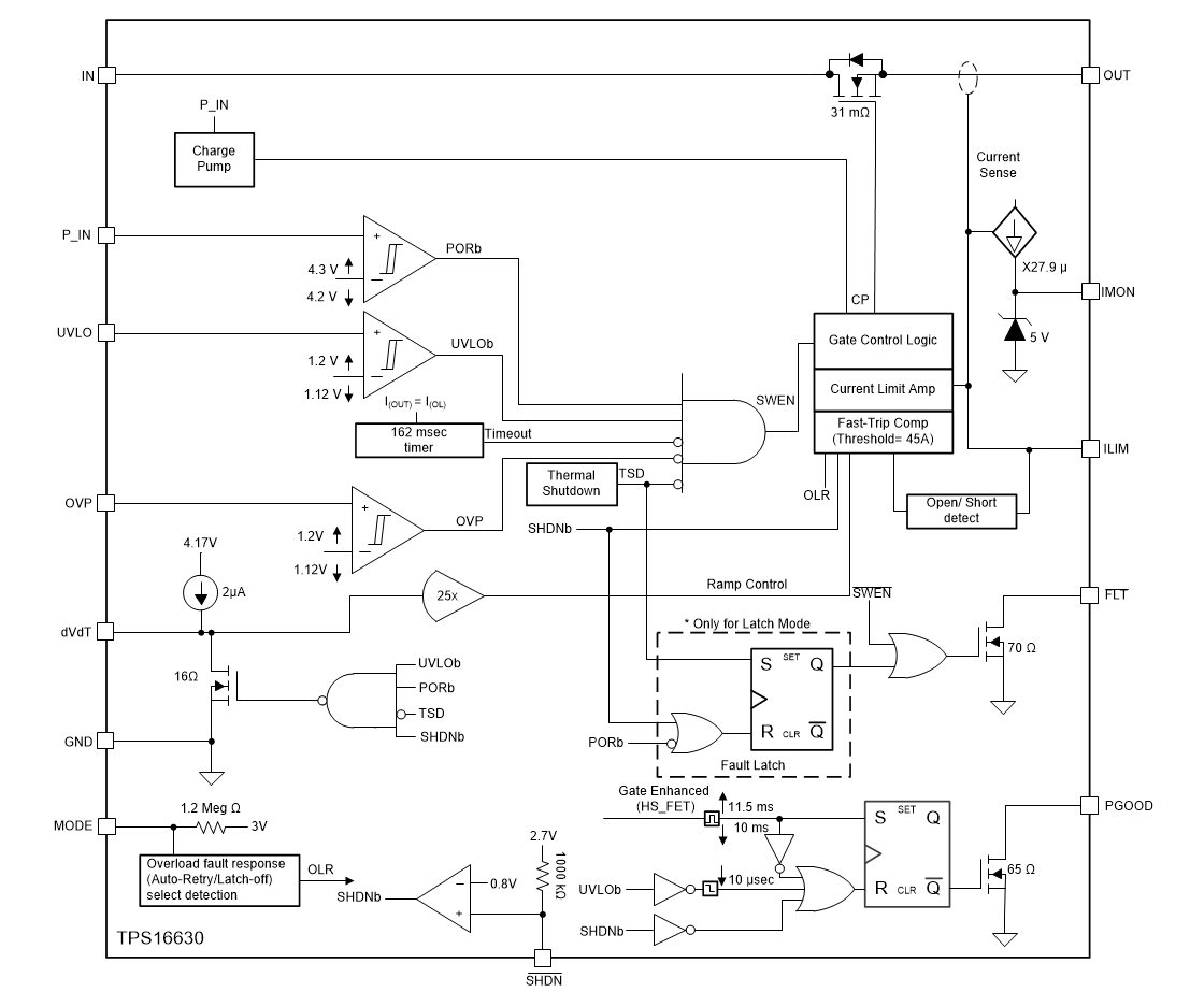
Blockdiagramm

Blockdiagramm - Texas Instruments TPS1663x Leistungsbegrenzungs-eFuses mit 60 V und 6 A

Performance der Ausgangsleistungsbegrenzung

Leistungsdiagramm - Texas Instruments TPS1663x Leistungsbegrenzungs-eFuses mit 60 V und 6 A

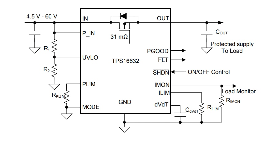
Vereinfachter Schaltplan

Schaltplan - Texas Instruments TPS1663x Leistungsbegrenzungs-eFuses mit 60 V und 6 A
Veröffentlichungsdatum: 2019-04-24 | Aktualisiert: 2024-07-24