Texas Instruments TMUX6104 Präziser analoger 4:1-Multiplexer
Der TMUX6104 4:1 präzise analoge 4:1-Multiplexer von Texas Instruments ist ein moderner ananloge Complementary-Metal-Oxid-Halbleiter-(CMOS)-Multiplexer (MUX), der ein einendiges 4:1-Multiplexing bietet. Die Bauteile eignen sich bestens für den Betrieb mit Dual-Versorgungen (±5 V bis ±16,5 V), einer Einzelversorgung (10 V bis 16,5 V) oder asymmetrischen Versorgungen (wie z. B. VDD = 12 V, VSS = -5 V). Alle digitalen Eingänge verfügen über Transistor-Transistor-Logik-(TTL)-kompatible Schwellenwerte und gewährleisten eine TTL- sowie CMOS-Logik-Kompatibilität.Der TMUX6104 multiplext je nach Status der Adresspins (A0/A1) und dem Freigabepin (EN) einen der vier Eingänge (Sx) auf einen gemeinsamen Ausgang (D). Jeder Schalter leitet in der EIN-Position in beide Richtungen gleichermaßen gut und verfügt über einen Eingangssignalbereich entsprechend den Versorgungen. In ausgeschaltetem Zustand werden die Signalstufen zu den Versorgungen gesperrt. Alle Schalter verfügen über eine Unterbrechungsschaltung (BBM).
Merkmale
- Niedrige On-Kapazität: 5 pF
- Geringer Eingangs-Ableistrom: 5 pA
- Niedrige Ladungsinjektion: 0,35 pC
- Rail-to-Rail-Betrieb
- Großer Versorgungsbereich: ±5 V bis ±16,5 V (Dual-Versorgungen) oder 10 V bis 16,5 V (Einzelversorgung)
- Niedriger On-Widerstand: 125 Ω
- Übergangszeit: 88 ns
- Unterbrechungsschaltung
- EN-Pin-verbindbar zu VDD mit integriertem Pull-Down
- Logikebenen: 2 V bis VDD
- Niedriger Versorgungsstrom: 17 µA
- ESD-Schutz: 2.000 V HBM
- Industriestandard-TSSOP-Gehäuse
Applikationen
- Fabrikautomatisierung und Industrie-Prozesssteuerung
- Programmierbare Logik-Controller (PLC)
- Analoge Eingangsmodule
- Automatische Testausstattung (ATE)
- Digitale Multimeter
- Batterieüberwachungssysteme
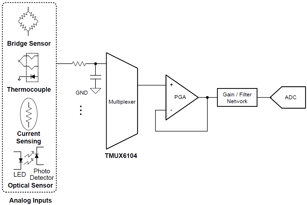
Vereinfachter Schaltplan
Veröffentlichungsdatum: 2018-09-26
| Aktualisiert: 2023-05-03
