Texas Instruments TMP392EVM Evaluierungsmodul
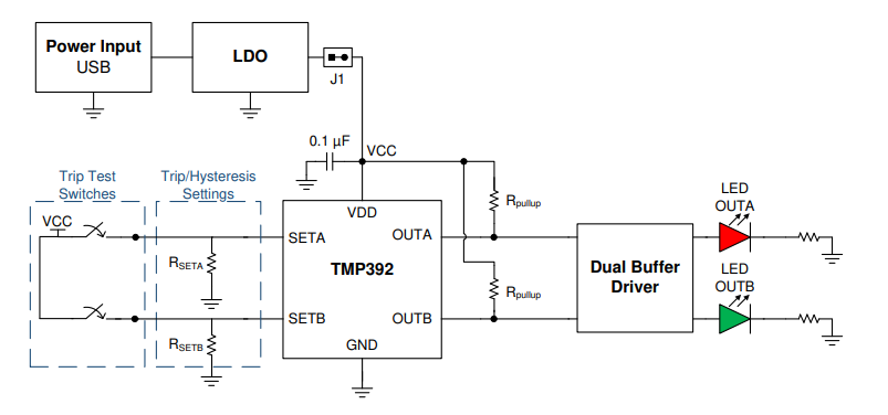
Das Texas Instruments TMP392EVM Evaluierungsmodul ist ein Plug-and-Play-System zum Testen und Evaluieren des TMP392 analogen Temperaturschalters. Das TMP392EVM Evaluierungsmodul verfügt über widerstandsprogrammierbare Eingänge für den Zweikanal-Schalter mit sowohl heißen als auch warmen Auslöseeinstellungen zum Schutz von zwei verschiedenen Übertemperaturbedingungen oder zur Verwendung als Übertemperatur-Abschaltung/-Warnmeldung.Das TMP392EVM verfügt über zwei Optionen für die Stromversorgung und zwar, einen USB-Anschluss oder eine externe Stromversorgung. Mit On-Board-Drucktasten, die über LED-Anzeigen auf dem Ausgang des TMP392 verfügen, die ein Auslösen des Sensors anzeigen, sind Auslösetests für beide Kanäle verfügbar. Der Sensor befindet sich auf einem Breakout-Board, das vom PCB-Hauptboard getrennt werden kann, um ein Prototyping zu ermöglichen.
Das TMP392EVM Evaluierungsmodul erfordert weder eine Kalibrierung noch eine Programmierung der Software, da die Auslösepunkte physisch mit Widerständen eingestellt werden, die zum Testen bei anderen Temperaturgrenzen ausgetauscht werden können.
Merkmale
- Zweikanal-Auslösepunkt-Einstellungen
- Manueller Auslösetest
- Manueller Reset
- USB- oder externe Stromversorgungsoptionen
- Abnehmbares Sensorboard für Prototyping
Lieferumfang Kit
- PCB-Testboard: TMP392EVM
- USB-Verlängerungskabel
Layout
Blockdiagramm
Additional Resources
Veröffentlichungsdatum: 2019-12-27
| Aktualisiert: 2024-02-22
