Texas Instruments TAS2110 Audioverstärker der Klasse D mit digitalem Eingang
Texas Instruments TAS2110 Audioverstärker der Klasse D mit digitalem Eingang verfügen über einen algorithmisch gesteuerten Aufwärtswandler der Klasse H von 11 V in einem QFN-Gehäuse. Die Look-Ahead-Algorithmen optimieren die Aufwärts-Spannungspegel, um sich an den Ausgang des Audiosignals anzupassen. Diese Funktion bietet die gesamte Leistung, die für einen Spitzenausgang erforderlich ist, während der durchschnittliche Stromverbrauch im Vergleich zu konstanten Ausgangsverstärkungen deutlich reduziert wird. Die Algorithmen sind mit der PurePath-Konsolen-GUI konfiguriert. Die Algorithmen sind mit der PurePath-Konsolen-GUI konfiguriert.Der Texas Instruments TAS2110 Audioverstärker der Klasse-D ist in der Lage, bei einer Batteriespannung von 3,6 V eine Spitzenleistung von 6,1 W an eine 4 Ω Last zu liefern. TAS2110 ist 83,5 % effizient auf 1 W und verbraucht weniger als 1uA im Hardware-Shutdown-Modus. TAS2110 schützt mit einem konfigurierbaren Brownout-Schutz und einem VBAT -Spitzenspannungs-Begrenzer, die beide konfigurierbar sind, vor Systemabschaltungen. Das TAS2110 QFN-Gehäuse ist kompatibel mit 2 Lagenplatinen-Designs.
Merkmale
- Wichtige Merkmale
- Mehrstufen-Aufwärtswandler der Klasse H
- Integrierter Look-Ahead-Algorithmus mit benutzerfreundlicher GUI
- Ausgangsleistung (1 % THD+N, VBAT= 3,6V)
- 6,1 W in 4 Ω
- 5 W in 8 Ω
- Stromverbrauch(8 Ω, VBAT= 4,2V)
- 83,5 % Effizienz bei 1 W
- <1uA im Hardware-Abschaltmodus
- Stromversorgung
- VBAT: 2,7 V bis 5,5 V
- VDD: 1,65 V bis 1,95 V
- Schutz
- Batterie: Erweitertes Brownout
- Clipping: VBAT Tracking-Spitzenspannungsbegrenzer
- Bauteil: Thermischer Schutz und Überstromschutz
- Schnittstellen und Steuerung
- I2 S/TDM: 8 Kanäle mit je 32 Bit bis zu 96 KSP
- I2C: 4 auswählbare Adressen
- 7,35 KSPS bis 192 KSPS Abtastraten
- MCLK-freier Betrieb
Applikationen
- Smart-Lautsprecher mit Sprachunterstützung
- BLUETOOTH® und drahtlose Lautsprecher
- Smart Home
- IP-Kamera
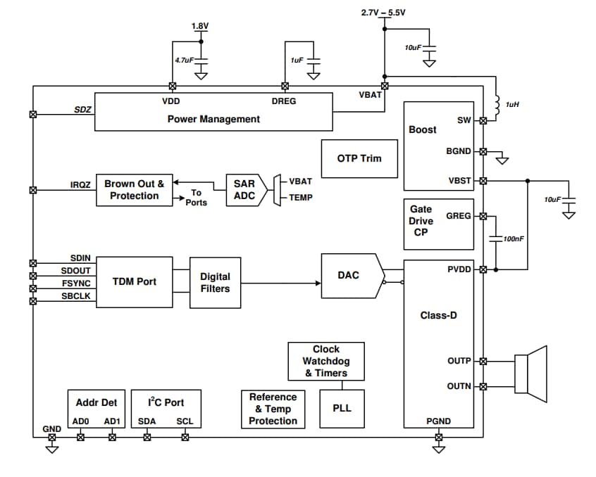
Blockdiagramm
Veröffentlichungsdatum: 2020-01-14
| Aktualisiert: 2024-05-03
