Texas Instruments OPAx377/OPAx377-Q1 CMOS Operational Amplfiers
Texas Instruments OPAx377/OPAx377-Q1 CMOS Operational Amplifiers are single-, dual, and quad-channel wide-bandwidth CMOS amplifiers that provide very low noise, low input bias current, and low offset voltage while operating on a low quiescent current of 0.76mA. TI OPAx377/OPAx377-Q1 op amps are optimized for low-voltage, single-supply applications.The exceptional combination of AC and DC performance make them ideal for a wide range of applications, including small signal conditioning, audio, and active filters. In addition, the TI OPAx377/OPAx377-Q1 have a wide supply range with excellent PSRR, making it attractive for applications that run directly from batteries without regulation. The OPAx377-Q1 devices are AEC-Q100 qualified for automotive applications.
Features
- 5.5MHz Gain bandwidth product
- 7.5nV/√Hz at 1kHz Low noise
- 1mV (max) Offset voltage
- I0.2pA Input bias current
- Rail-to-rail output
- Unity-gain stable
- EMI Input filtering
- 0.76mA/ch Quiescent current
- 2.2V to 5.5V Supply voltage
- SC70, SOT23, and MSOP Small packages
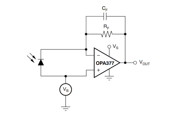
Applications
- Photodiode preamp
- Piezoelectric sensor preamp
- Sensor signal conditioning
- Audio equipment
- Active filters
Additonal Resources
Typical Application
Veröffentlichungsdatum: 2010-11-24
| Aktualisiert: 2025-03-06
