National Products von Texas Instruments LMP91050 konfigurierbares AFE für NDIR-Abtastungen

TI LMP91050 konfigurierbarer AFE

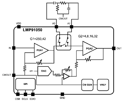
Das Texas Instruments LMP91050 konfigurierbare AFE für NDIR-Abtastungen ist ein integrierter, programmierter Analog-Frontend-Sensor, der für Wärmesensoren optimiert wurde. Diese kommen in nichtdispersiven Infrarot-Anwendungen (NDIR) zum Einsatz. TI LMP91050 AFE bildet einen kompletten Signalpfad zwischen einem Sensor und einem Mikrocontroller, der eine zur Thermosäulenspannung proportionale Ausgangsspannung generiert. Der programmierbare LMP91050 unterstützt zahlreiche Thermosäulensensoren in einer einzigen Konstruktion, im Gegensatz zu zahlreichen diskreten Lösungen. Das TI LMP91050 unterstützt einen Verstärker mit programmierbarer Verstärkung (PGA), „Dunkle“-Offset-Unterdrückung und einen anpassbaren herkömmlichen Generatorbetrieb (1,15V oder 2,59V), der den Ausgangsdynamikbereich erhöht.

Merkmale
  • Verstärker mit programmierbarer Verstärkung
  • „Dunkle“-Offset-Unterdrückung
  • Unterstützt die externe Filterung
  • Herkömmlicher Generatorbertieb und 8-Bit DAC
  • 10-Pin MSOP-Gehäuse

Wichtige technische Daten
  • Programmierbare Verstärkung: 167V/V bis 7986V/V
  • Geräuscharm (0,1 bis 10 Hz): 0,1μVRMS
  • Verstärkungsabweichung: 100ppm/°C (max.)
  • Phasenverzögerungsabweichung: 500ns (max.)
  • Spannungsversorgungsbereich: 2,7V bis 5,5V
Anwendungsbereiche
  • NDIR-Abtastung
  • Bedarfsgesteuerte Lüftungslösung
  • Gebäudeüberwachung
  • CO2-Kabinenkontrolle — Automobilindustrie
  • Alkoholerfassung — Automobilindustrie
  • Industrielle Sicherheit
  • GHG & Freons Erfassungsplattformen

Blockdiagramm

Blockdiagramm
 

TI LMP91050SDEVAL/NOPB Testplatine

Die Texas Instruments LMP91050SDEVAL/NOPB Testplatine kann einzeln oder als Teil einer AFE-Sensor-Testplatine verwendet werden. Sie kann über die SPI-Schnittstelle konfiguriert werden und ermöglicht das Testen der Bauteile mit Thermosäulensensoren, die herkömmlich in NDIR-Anwendungen zum Einsatz kommen. Die Datenerfassung und -auswertung ist einfacher, dank der Verbindung der SPIO-4 Digital-Controller-Platine (SPIO-4 board) mit einem Computer per USB und der Ausführung der Sensor AFE-Software. Die Datenerfassungsplatine generiert SPI-Signale, um mit der LMP91050 zu kommunizieren und Daten von dieser zu erhalten.


 

SPIO-4 Präzisions-Signalpfad-Controller-Platine

Die Texas Instruments SPIO-4 ist eine von mehreren National Semiconductor digitalen Controller/Erfassungsplatinen, die in zahlreichen Testsystemen zum Einsatz kommen. Ziel dieser Software/Hardware-Testsysteme ist die einfache und genaue Auswertung der National Signalpfad-Geräte unter Laborbedingungen. Diese Platine wird mit den beiden folgenden Testsystemen (GUIs) verwendet:   WaveVision-5 und Sensor AFE. Die Platine wird mit der aktuellen Version der WaveVision-5 Software geliefert.

  • Texas Instruments
Veröffentlichungsdatum: 2012-09-24 | Aktualisiert: 2022-03-11