Texas Instruments LOG114 Precision Logarithmic Amplifier
Texas Instruments LOG114 Precision Logarithmic Amplifier

Produktliste ansehen

Zusätzliche Ressourcen

TI LOG114 Präzisions-Logarithmikverstärker

Texas Instruments LOG114 Präzisions-Logarithmikverstärker wurde zur Messung von Schwachströmen und Strömen in einem weiten Dynamikbereich in Kommunikation, Laser, Medizin und Industriesystemen entwickelt. TI LOG114 Logarithmikverstärker berechnet Logarithmus oder Log-Ratio von Eingangsstrom oder -spannung bezüglich eines Referenzstroms oder einer Referenzspannung (Logarithmik-Transimpedanzverstärker). Hohe Präzision wird über einen weiten Dynamikbereich der Eingangssignale mit bipolarer (±5V) oder Einzeleinspeisung (+5V) sichergestellt. Ein spezieller Temperaturdrift-Kompensationsschaltung ist im Chip enthalten. In Log-Ratio-Anwendungen kann der Signalstrom von einer Quelle mit hoher Impedanz wie einer Photodiode oder einem Serien-Widerstand von einer Spannungsquelle mit niedriger Impedanz sein. Der Referenzstrom kommt von einem Serien-Widerstand mit exakter interner Spannungsreferenz, einer Photodiode oder Aktivstromquelle. LOG114EVM ist eine anwendungsfertige Plattform zur Evaluierung der Leistung des LOG114 in verschiedenen Anwendungen.

Features
  • VORTEILE:
    • Extrem klein für Systeme mit hoher Dichte
    • Präzision auf eienr Versorgungsleitung
    • Schnell über acht Dekaden
    • Voll getestete Funktion
  • ZWEI SKALIERUNGSVERSTÄRKER
  • WEITE EINGANGSDYNAMIKBEREICH: Acht Dekaden, 100pA bis 10mA
  • 2.5V REFERENZ
  • STABIL ÜBER TEMPERATUR
  • NIEDRIGER RUHESTROM: 10mA
  • DUALE ODER EINZELEINSPEISUNG: ±5V, +5V
  • FESTGELEGTER TEMPERATURBEREICH: -5°C to +75°C
Anwendungen
  • ONET ERBIUM-DOPED FIBEROPTIK-VERSTÄRKER (EDFA)
  • LASEROPTIK-DICHTEMESSUNG
  • PHOTODIODE SIGNALKOMPRESSION AMP
  • LOG, LOG-RATIO-FUNKTION
  • ANALOGE SIGNALKOMPRESSION VOR ANALOG-TO-DIGITAL (ADC) CONVERTERN
  • ABSORBIERUNGSMESSUNG
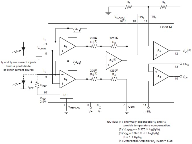
Anwendungsschaltkreis
Application Circuit
  • Texas Instruments
Veröffentlichungsdatum: 2012-04-26 | Aktualisiert: 2022-03-11