Texas Instruments LMX2592 Breitband-Frequenzsynthesizer
Der Texas Instruments LMX2592 Breitband-Frequenzsynthesizer ist ein rauscharmer HF-PLL mit einem integrierten VCO. Der integrierte VCO unterstützt einen Frequenzbereich von 20 MHz bis 9,8 GHz. Dieser Baustein unterstützt sowohl Fractional-N- als auch Integer-N-Modi mit einem fraktionalen 32-Bit-Teiler, der eine feine Frequenzauswahl ermöglicht. Mit einem integrierten Rauschen von 49 fs für einen Ausgang von 6 GHz eignet sich dieser Baustein ideal für eine rauscharme Quelle. Durch die Kombination einer erstklassigen PLL und einem integriertem VCO macht dieser Baustein die Notwendigkeit von mehreren diskreten Bauteilen in Hochleistungssystemen überflüssig.Merkmale
- Ausgangsfrequenzbereich von 20 bis 9.800 MHz
- Branchenführende Phasenrauschleistung
- VCO-Phasenrauschen: -134,5 dBc/Hz bei 1 MHz Offset für einen Ausgang von 6 GHz
- Normiertes PLL-Rauschen: -231 dBc/Hz
- Normiertes PLL-Flimmern: -126 dBc/Hz
- 49 fs RMS-Jitter (12 kHz bis 20 MHz) für einen Ausgang von 6 GHz
- Eingangstaktfrequenz bis 1.400 MHz
- Phasendetektorfrequenz bis 200 MHz und bis 400 MHz im Integer-N-Modus
- Unterstützt Fractional-N- und Integer-N-Modi
- Dual-Differential-Ausgänge
- Innovative Lösung zur Reduzierung von Störungen
- < 25 µs schneller Kalibriermodus
- Programmierbare Phasenanpassung
- Programmierbarer Ladepumpenstrom
- Programmierbare Ausgangsleistungsstufe
- SPI oder µWire (4-drahtige serielle Schnittstelle)
- Einzelversorgungsbetrieb: 3,3 V
Applikationen
- Test-/Messausstattung
- Militär- und RADAR-Applikationen
- Mikrowellen-Backhaul
- Taktquelle mit hoher Leistungsfähigkeit für Hochgeschwindigkeits-Datenwandler
- Satellitenkommunikationssysteme
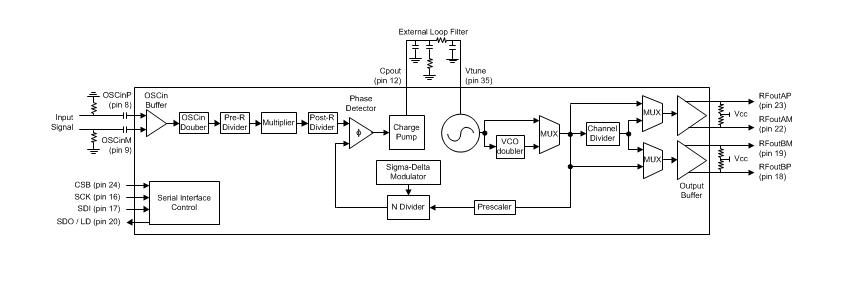
Blockdiagramm
Veröffentlichungsdatum: 2016-02-24
| Aktualisiert: 2022-03-11
