Texas Instruments LM25118 Abwärts-/Aufwärts-Controller

Texas Instruments LM25118 Abwärts-/Aufwärts-Controller

Der Abwärts-/Aufwärts-Schaltregler mit breitem Eingangsspannungsbereich LM25118 von Texas Instruments verfügt über alle notwendigen Funktionen, um eine hohe Leistung und einen kostengünstigen Abwärts-/Aufwärts-Regler mit einem Minimum an externen Komponenten zu implementieren. Die Abwärts-/Aufwärts-Topologie regelt die Ausgangsspannung, wenn die Eingangsspannung entweder kleiner oder größer als die Ausgangsspannung ist. Daher ist die Komponente besonders für Anwendungen in der Automobilindustrie geeignet. Der LM25118 wird als Abwärtsregler betrieben, während die Eingangsspannung ausreichend größer als die geregelte Ausgangsspannung ist und schrittweise in den Abwärts-/Aufwärts-Modus übergeht, während die Eingangsspannung sich dem Ausgang nähert. Dieser Dual-Modus-Ansatz hält die Regelung über einen weiten Bereich von Eingangsspannungen mit optimalem Wandler-Wirkungsgrad im Abwärts-Modus aufrecht und sorgt für einen störungsfreien Ausgang während der Modusübergänge. Dieser einfach zu bedienende Controller enthält Treiber für den High-Side-Abwärts-MOSFET und den Low-Side-Aufwärts-MOSFET. Die Aussteuerung des Reglers basiert auf Stromregelung mit einem emulierten Stromanstieg. Die emulierte Strommodussteuerung reduziert die Geräuschempfindlichkeit der Pulsweitenmodulationsschaltung, so dass eine zuverlässige Steuerung der sehr kleinen Tastverhältnisse in Anwendungen mit hohen Eingangsspannungen notwendig ist. Zu den zusätzlichen Schutzfunktionen gehören eine Strombegrenzung, ein Überhitzungsschutz und ein Freigabeeingang. Das Gerät ist in einem leistungsverbesserten HTSSOP-20-Gehäuse mit einem freiliegenden Pad für die Chip-Befestigung ausgestattet, um die Wärmeableitung zu unterstützen.


Merkmale
  • LM25118Q1 ist für den Automobilbereich geeignet und
  • AEC-Q100 Grade 1 qualifiziert (-40°C bis 125°C
  • Sperrschichtbetriebstemperatur)
  • Eingangsspannungsbereich von 3V bis 42V
  • Emulierte Spitzenstromregelung
  • Reibungslose Übergänge zwischen dem Abwärts-Modus und dem Aufwärts-Modus
  • Programmierbare Schaltfrequenz bis zu 500KHz
  • Fähigkeit zur Oszillatorsynchronisation


  • Interner Hochspannungs-Bias-Regler
  • Integrierte High- und Low-Side-Gate-Treiber
  • Programmierbare Softstart-Zeit
  • Sehr niedriger Abschaltstrom
  • Eingangsfreigabe
  • Fehlerverstärker mit großer Bandbreite
  • 1,5% Feedback-Referenzgenauigkeit
  • Überhitzungsschutz
  • Gehäuse: HTSSOP-20 (freiliegendes Pad)

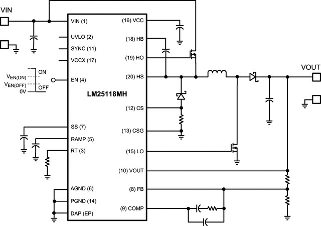
Funktionsdiagramm
Funktionsdiagramm

eNews
  • Texas Instruments
Veröffentlichungsdatum: 2014-05-08 | Aktualisiert: 2022-03-11