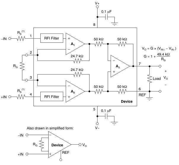
Texas Instruments INA826 Präzisions-Instrumentierungsverstärker bieten extrem niedrigen Energieverbrauch und operieren über einen sehr weiten Einzel- oder Doppeleinspeisungsbereich. TI INA826 Instrumentierungsverstärker sind optimiert to provide exzellente Gleichtaktunterdrückungsfaktor von mehr als 100dB (G=10) über Frequenzen von bis zu 5kHz. Bei G=1 übersteigt der Gleichtaktunterdrückungsfaktor 84 dB über den gesamten
Gleichtaktbereich von der negativen Versorgungsspannung bis hin zur positiven
Versorgung von 1 V. Der INA826 verfügt über einen Rail-to-Rail-Ausgang und ist bestens geeignet für
den Niederspannungsbetrieb mit einfacher oder doppelter Spannungsversorgung von
2,7 V bis ±18 V. Zusätzliche Schaltung schützt die Eingänge gegen Überspannung von bis zu ±40V außerhalb der Stromversorgungen durch Begrenzung der Eingaingsströme auf weniger als 8mA. TI INA826 Instrumentierungsverstärker wurden für den Einsatz in vielen verschiedenen Anwendungen entwickelt, einschließlich Industrieprozesssteuerung, Leistungsschalter, Batterietestgeräten und ECG-Verstärker.