Texas Instruments INA818 Präzisionsmessverstärker
Texas Instruments INA818 Präzisionsmessverstärker bieten einen geringen Stromverbrauch und arbeiten über einen großen Einzel- oder Dual-Versorgungsbereich. Das Bauelement verfügt über einen einzelnen externen Widerstand, der die Gain von 1 bis 10.000 einstellt. Das Bauteil verfügt aufgrund der Super-Beta-Eingangstransistoren, die eine niedrige Eingangs-Offset-Spannung, eine niedrige Offsetspannungs-Drift, einen Eingangs-Bias-Strom und eine Eingangsspannung sowie Stromrauschen bieten, über eine hohe Genauigkeit. Eine zusätzliche Schaltung schützt die Eingänge gegen Überspannung von bis zu ±60 V.Die INA818 Verstärker sind für ein hohes Gleichtaktunterdrückungsverhältnis optimiert. Das Gleichtaktunterdrückungsverhältnis bei G = 1 übersteigt 90 dB über den gesamten Eingangsgleichtaktbereich. Das Bauteil eignet sich hervorragend für einen Niederspannungsbetrieb mit einer Einzelversorgung von 4,5 V sowie Dual-Versorgungen von bis zu ±18 V.
Der INA818 ist in einem 8-Pin-SOIC-Gehäuse erhältlich und für den Betrieb innerhalb eines Temperaturbereichs von -40 °C bis +125 °C spezifiziert.
Merkmale
- Niedrige Offsetspannung: 10 µV (typisch), ±35 µV (max.)
- Verstärkungsabweichung: 5 ppm/°C (G=1), 35 ppm/°C (G>1) (max.)
- Rauschpegel: 8 nV/√Hz
- Bandbreite: 2 MHz (G=1), 270 kHz (G=100)
- Stabil bei kapazitiven Lasten von 1nF
- Eingänge geschützt bis zu ±60 V
- Gleichtaktunterdrückung: 110 dB, G=10 (min.)
- Stromversorgungsunterdrückung: 100 dB, G=1 (min.)
- Stromversorgung: 385 µA (max.)
- Versorgungsspannungsbereich
- Einzelversorgung: 4,5 V bis 36 V
- Dual-Versorgung: ±2,25 V bis ±18 V
- Spezifizierter Temperaturbereich: –40 °C bis +125 °C
- Gehäuse: 8-Pin-SOIC
Applikationen
- Industrielle Überwachungsgeräte
- Durchflussgeber
- Batterieprüfgeräte
- Multiparameter-Patientenmonitore
- Analoge Eingangsmodule
- Halbleiter-Testausstattung
- Tragbare Messgeräte
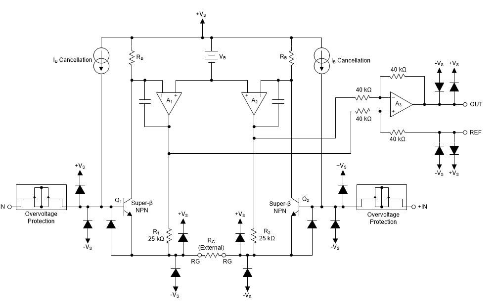
Blockdiagramm
Veröffentlichungsdatum: 2019-10-08
| Aktualisiert: 2023-12-07
