Texas Instruments INA-DDF-EVM Evaluierungsmodul

Das INA-DDF-EVM Evaluierungsmodul von Texas Instruments ist so ausgelegt, dass es mit verschiedenen Messverstärkern im DDF-Gehäuse kompatibel ist. Das INA-DDF-EVM Evaluierungsmodul von TI evaluiert die Leistung der Bauteile sowohl in Einzel- als auch Dual-Versorgungskonfigurationen. Das EVM bietet einen einfachen Zugriff auf Knoten mit oberflächenmontierten Testpunkten, Flexibilität bei Referenzspannungsquellen und ein praktischen Eingangs- und Ausgangsfilter.

Merkmale

  • Einfacher Zugriff auf Knoten mit oberflächenmontierten Testpunkten
  • Flexibilität bei Referenzspannungsquelle
  • Praktischer Eingangs- und Ausgangsfilter

PCB-Layout

Texas Instruments INA-DDF-EVM Evaluierungsmodul

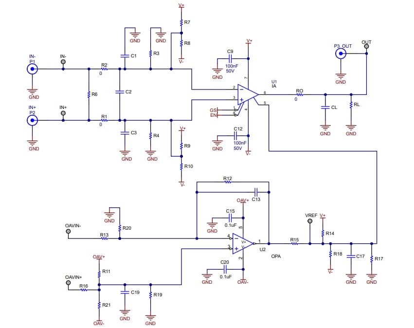
Schaltschema

Schaltplan - Texas Instruments INA-DDF-EVM Evaluierungsmodul
Veröffentlichungsdatum: 2022-12-07 | Aktualisiert: 2025-03-05