Texas Instruments DRV8662 Piezo Haptic Driver

Texas Instruments DRV8662 Piezo Haptic Driver is a single-chip device with an integrated 105V boost switch, integrated power diode, and integrated fully-differential amplifier. The DRV8662 Piezo Haptic Driver is a versatile device capable of driving both high- and low-voltage piezo haptic actuators. The input signal can be either differential or single-ended. The Texas Instruments DRV8662 supports four GPIO-controlled gains: 28.8dB, 34.8dB, 38.4dB, and 40.7dB. A typical start-up time of 1.5ms makes the DRV8662 an ideal piezo driver for fast haptic responses. Thermal overload protection prevents the device from being damaged when overdriven.

Features

  • High-voltage Piezo Haptic Driver
    • Drives up to 100nF at 200VPP and 300Hz
    • Drives up to 330nF at 100VPP and 300Hz
    • Drives up to 680nF at 50VPP and 300Hz
    • Differential output
  • Integrated boost converter
    • Adjustable boost voltage
    • Adjustable current limit
    • Integrated power FET and diode
    • No transformer required
  • Fast start-up time of 1.5ms
  • Wide supply voltage range of 3.0V to 5.5V
  • 1.8V compatible digital pins
  • Thermal protection
  • Available in a 4mm × 4mm × 0.9mm QFN package (RGP)

Applications

  • Mobile phones
  • Portable gaming
  • Portable navigation devices
  • Tablet devices

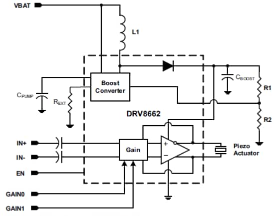
Functional Diagram

Block Diagram - Texas Instruments DRV8662 Piezo Haptic Driver

Videos

Veröffentlichungsdatum: 2012-02-08 | Aktualisiert: 2022-03-11