Texas Instruments DP83867IR/DP83867CR Ethernet-PHY-Transceiver
Texas Instruments DP83867IR/DP83867CR Ethernet-PHY-Transceiver sind robuste, stromsparende, voll ausgestattete Physical-Layer(PHY)-Transceiver mit integrierten PMD-Sublayern zur Unterstützung der 1000BASE-T- 10BASE-Te- und 100BASE-TX-Ethernet-Protokolle. Der DP83867IR/DP83867CR übertrifft 8 kV gemäß IEC 61000-4-2 (direkter Kontakt) und ist für den ESD-Schutz optimiert.Der DP83867IR/DP83867CR ist für 10/100/1.000-MBit/s-Ethernet-LANs einfach zu implementieren. Das Bauteil ist über einen externen Transformator direkt an Twisted-Pair-Medien und über das IEEE 802.3 Gigabit Media Independent Interface (GMII), das IEEE 802.3 Standard Media Independent Interface (MII) oder Reduced GMII (RGMII) direkt an die MAC-Schicht angeschlossen. Das QFP-Gehäuse unterstützt GMII/MII/RGMII, während das QFN-Gehäuse RGMII unterstützt.
Der DP83867IR/DP83867CR von Texas Instruments synchronisiert Präzisionstaktgeber, einschließlich eines synchronen Ethernet-Taktausgangs. Das Bauteil bietet eine IEEE 1588 Start of Frame Detection und hat eine geringe Latenzzeit. Bei voller Betriebsleistung verbraucht das DP83867IR/DP83867CR nur 490 mW (PAP) und 457 mW (RGZ). Wake-on-LAN kann verwendet werden, um den Stromverbrauch des Systems zu senken.
Merkmale
- Ultra-niedrige RGMII-Latenzzeit TX von < 90="" ns,="" rx="">< 290="">
- Konform mit zeitkritischem Netzwerk (TSN)
- Geringer Stromverbrauch von 457 mW
- Übertrifft gemäß IEC 61000-4-2 8.000 V ESD-Schutz
- Erfüllt die EN55011 Emissionsstandards der Klasse B
- 16 programmierbare RGMII-Verzögerungsmodi für RX/TX
- Integrierte MDI-Endenabschlusswiderstände
- Programmierbare MII/GMII/RGMII-Abschlussimpedanz
- Erkennung von WoL (Wake-on-LAN) Paketen
- Synchronisierter Taktausgang von 25 MHz oder 125 MHz
- Start of Frame Detect für IEEE 1588 Zeitstempel
- RJ45-Spiegelungsmodus
- Vollständig kompatibel zur IEEE 802.3 10BASE-Te, 100BASE-TX und 1000BASE-T Spezifikation
- Kabeldiagnose
- MII-, GMII- und RGMII-MAC-Schnittstellenoptionen
- Konfigurierbare I/O-Spannung (3,3 V, 2,5 V, 1,8 V)
- Schneller Linkabfall-Modus
- JTAG-Unterstützung
Applikationen
- Motorantriebe
- Industrie-Fabrikautomatisierung
- Feldbus-Unterstützung
- Embedded-Industrie-Datenverarbeitung
- Drahtgebundene und drahtlose Kommunikationsinfrastruktur
- Test und Messung
- Unterhaltungselektronik
Videos
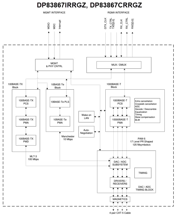
Funktionsblockdiagramme
