Texas Instruments bq34Z100-R2 eigenständige Batteriestandsanzeige
Der Texas Instruments bq34Z100-R2 Stand-Alone Fuel Gauge ist eine Impedanzanzeige™-für Li-Ionen-, PbA-, NiMH- und NiCd-Akkus und arbeitet unabhängig von der Konfiguration der Batteriezellen. Batterien von 3V bis 16,7KV können problemlos durch eine externe Spannungsumwandlungsschaltung unterstützt werden, die automatisch gesteuert wird, um den Stromverbrauch des Systems zu reduzieren. Der bq34Z100-R2 bietet mehrere Schnittstellenoptionen, darunter eine I2C-Peripherie, eine HDQ-Peripherie, eine oder vier direkte LEDs und einen ALERT-Ausgangspin. Der Texas Instruments bq34Z100-R2 unterstützt einen externen Anschluss-Expander für mehr als vier LEDsMerkmale
- Supports Li-ion, LiFePO4, PbA-, NiMH- und NiCd-Chemien
- Kapazitätsschätzung über die patentierte Impedanz-Track™-Technologie für Batterien von 3V to 65V
- Alterungskompensierung
- Selbstentladekompensierung
- Unterstützt Batteriekapazitäten über 7000 Ah mit standardmäßigen Konfigurationsoptionen
- Unterstützt Lade- und Entladeströme bis zu 8160 A mit standardmäßigen Konfigurationsoptionen
- Unterstützt Zwei Draht-I2C- und HDQ-Einzel Draht-Kommunikation Schnittstellen mit einem host-system
- Unterstützung für externen NTC-thermistor
- SHA-1 -/HMAC-Authentifizierung
- Ein- oder Vier-LED-Direktanzeigesteuerung
- Fünf-LED- und höhere Anzeige über den Port-Expander
- Modi für reduzierten Stromverbrauch (typische Betriebsbereichsbedingungen für Akkus)
- < 145 µA (Durchschnitt) NORMALbetrieb
- < 84 µA (Durchschnitt) im Ruhemodus
- < 30 µA (Durchschnitt) im VOLLSTÄNDIGEN Ruhezustand
- 14-pin-TSSOP-Gehäuse
Applikationen
- Leichte Elektrofahrzeuge
- Medizinische Messgeräte
- Mobilfunkgeräte
- Elektrowerkzeuge
- Unterbrechungsfreie Stromversorgungen (USV)
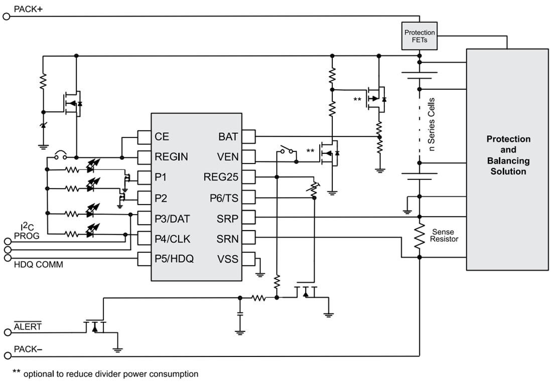
Vereinfachter Schaltplan
Veröffentlichungsdatum: 2023-01-20
| Aktualisiert: 2023-02-09
