Texas Instruments bq25308 Eigenständiges 1-Zellen-Ladegerät
Das Texas Instruments bq25308 Ladegerät ist speziell für 1-Zellen-, Li-Ionen, Li-Polymer- und LiFePO4-Batterien und Akkus ausgelegt. Das hochintegrierte Schaltmodus-Ladegerät bq25308 bietet einen Eingangsspannungsbereich von 4,1 V bis 17 V und einen Schnelladestrom von 3 A. Der bq25308's nutzt eine integrierte Strommess-Topologie für hohe Ladungseffizienz und niedrige Stücklistenkosten (BOM). Mit seinem klassenbesten niedrigen Stromverbrauch von 200 nA, spart das Bauelement Batterieenergie und maximiert die Standby-Zeit für tragbare Geräte.Der TI bq25308 wird in einem 3 mm x 3 mm WQFN-Gehäuse angeboten, das ein einfaches Layout auf 2 Lagen und sich ideal für platzbeschränkte Anwendungen eignet.
Merkmale
- Eigenständiges und einfach konfigurierbares Ladegerät
- Synchrones 1,2-MHz-Abwärtsschaltmodus-Ladegerät mit hohem Wirkungsgrad
- 92,5 % Ladewirkungsgrad bei 2 A von einem 5-V-Eingang für eine Einzellen-Batterie
- 91,8 % Ladewirkungsgrad bei 2 A von einem 9-V-Eingang für eine Einzellen-Batterie
- Einzelner Eingang zur Unterstützung von USB-Eingängen und Hochspannungsadaptern
- Unterstützt einen Eingangsspannungsbereich von 4,1 V bis 17 V mit einer absoluten maximalen Eingangsspannung von 28 V
- Dynamisches Leistungsmanagement der Eingangsspannung (VINDPM), das die Batteriespannung verfolgt
- Hohe Integration
- Integrierter Sperrstrom-Blockierungs- und synchroner Schaltungs-MOSFET
- Interne Eingangs- und Ladestrommessung
- Interne Schleifenkompensation
- Integrierte Bootstrap-Diode
- Ladespannung: 3,6 V / 4,05 V / 4,15 V / 4,2 V
- 3,0 A Maximaler schneller elektrischer Ladestrom
- 200 nA niedriger Batterieableitstrom bei 4,5 VVBAT
- 4,25 µA VBUS-Versorgungsstrom im IC-Sperrmodus
- Thermische Regulierung des Ladestroms bei 120 °C
- Vorladestrom von 10 % des Schnellladestroms
- Endstrom von 10 % des Schnellladestroms
- Genauigkeit der elektrischen Ladung
- ±0,5 % Ladespannungsregelung
- ±10 % Ladestromregelung
- Sicherheit
- Deaktivieren der elektrischen Ladung bei leerer Batterie
- Thermische Regelung und thermische Abschaltung
- Eingangs-Unterspannungssperre (UVLO) und Überspannungsschutz (OVP)
- Batterie-Überladungsschutz
- Sicherheits-Timer für Vorladung und Schnellladung
- Ladung deaktiviert, wenn der ICHG-Stromeinstellungs-Pin offen oder kurzgeschlossen ist
- Kalt-/Heiß-Batterie-Temperaturschutz
- Fehlermeldung am STAT-Pin
- Erhältlich in einem 3mm x 3mm-16 WQFN-Gehäuse
Applikationen
- Drahtlos Lautsprecher
- Barcode-Scanner
- Gaming
- Ladestation
- Kabelloses Elektrowerkzeug
- Gebäudeautomatisierung
- Medizintechnik
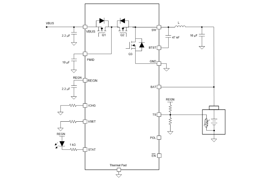
Vereinfachte Applikation
Veröffentlichungsdatum: 2024-05-23
| Aktualisiert: 2024-06-10
