Texas Instruments bq25150 Batterie-Lademanagement-IC
Der Texas Instruments bq25150 Batterie-Lademanagement-IC integriert die am häufigsten verwendeten Funktionen für Wearables, wie z. B. ein Ladegerät, eine Ausgangsspannungsschiene, einen ADC für die Batterie- und Systemüberwachung sowie einen Drucktasten-Controller. Darüber hinaus integriert der bq25150 IC ein lineares Ladegerät, das ein schnelles und genaues Laden für kleine Batterien ermöglicht. Das Bauteil unterstützt einen Ladestrom von bis zu 500 mA und einen Abschaltstrom bis hinunter auf 0,5 mA für eine maximale Ladung. Die Batterie wird mittels eines Standard-Li-Ion-Ladeprofils mit drei Phasen geladen: Vorladung, Konstantstrom und konstante Spannungregelung.Das Bauteil enthält ein fortschrittliches Leistungspfadmanagement und eine Steuerung, die dem Bauteil die Lieferung von Leistung zum System ermöglicht, während die Batterie selbst bei Adaptern mit schlechter Leistung geladen wird. Der Host kann auch den Leistungspfad über I2C steuern. Dadurch kann der Eingangsadapter bzw. die Batterie ohne physische Entfernung getrennt werden. Der einzelne Drucktasteneingang eliminiert die Notwendigkeit für einen separaten Tastencontroller-IC und reduziert somit den gesamten Footprint des Systems. Der Drucktasteneingang kann für Weckfunktionen oder für den Reset des System verwendet werden. Ein wirksamer 12-Bit-ADC ermöglicht eine präzise Batteriespannungsüberwachung und kann eingesetzt werden, um eine Messung mit niedrigem IQ zur Überwachung der Batteriegesundheit zu ermöglichen. Der Einsatz zur Messung der Batterietemperatur mit einem Thermistor, der mit einem TS-Pin verbunden ist sowie externe Signalen über einen Pin sind ebenfalls möglich.
Der niedrige Ruhestrom während dem Betrieb und die Abschaltfunktion ermöglicht eine möglichst lange Batterielaufzeit. Die Eingangsstrombegrenzung, der Ladestrom, die LDO-Ausgangsspannung und andere Parameter sind über die I2C-Schnittstelle programmierbar, wodurch der bq25150 eine sehr flexible Ladelösung ist. Eine spannungsbasierter JEITA-kompatibler (oder Standard-HEISS/KALT) Akku-Termistorüberwachungseingang (TS) ist zur Überwachung der Batterietemperatur enthalten. Diese Funktionen ändern zudem die Ladeparameter automatisch, um zu verhindern, dass sich die Batterie außerhalb des sicheren Temperaturbereichs auflädt. Darüber hinaus sind die Temperaturschwellenwerte über I2C programmierbar, was dem Host die Anpassung des thermischen Ladeprofils ermöglicht. Das Ladegerät ist für einen 5V-USB-Eingang mit einer absoluten maximalen Toleranz von 20 V optimiert, um Leitungstransienten standhalten zu können. Das Bauteil enthält außerdem einen Linearregler zur Bereitstellung einer leisen Schiene für Funkgeräte oder Prozessoren und kann über I2C unabhängig angelegt und gesteuert werden.
Merkmale
- Lineares Ladegerät mit einem Schnellladestrombereich von 1,25 mA bis 500 mA.
- I2C-programmierbare Batterieregelungsspannung von 3,6 V bis 4,6 V in 10-mV-Schritten mit einer Genauigkeit von 0,5 %
- Konfigurierbarer Abschaltstrom ist bis hinunter zu 0,5 mA unterstützt
- Toleranter 20-V-Eingang mit typischem Eingangsspannungsbereich von 3,4 V bis 5,5 V
- Programmierbares thermisches Ladeprofil mit vollständig konfigurierbaren heißen, warmen, kühlen und kalten Schwellenwerten
- Leistungspfadmanagement für den Betrieb des Systems und das Aufladen der Batterie
- Dynamisches Leistungspfadmanagement optimiert das Aufladen von schwachen Adaptern
- Fortschrittliche I2C-Steuerung ermöglicht dem Host erforderlichenfalls die Batterie oder den Adapter zu trennen
- I2C-konfigurierbarer Lastschalter oder LDO-Ausgang von bis zu 150 mA
- Programmierbarer Bereich von 0,6 V bis 3,7 V in 100-mV-Schritten
- Ultra-niedriger IDDQ für eine längere Batterielaufzeit
- 10 nA Transportmodus-Batterie-IQ
- 400 nA Iq während dem Betrieb des Systems (PMID und VDD eingeschaltet)
- Eine Aufweck-Drucktaste und Zurücksetzfunktion mit einstellbaren Timer
- Unterstützt Systemstromkreislauf und HW-Reset
- Wirksamer 12-Bit-ADC
- Überwachung des Ladestroms, Batteriethermistors und der Batterie-, Eingangs- und Systemspannungen (PMID)
- Universal-ADC-Eingang
- Immer eingeschalteter 1,8-V-VDD-LDO, der Lasten bis zu 10 mA unterstützt
- 20-Pin-CSP-Gehäuse von 2 mm x 1,6 mm
- Gesamtlösungsgröße: 12 mm2
Applikationen
- Kopfhörer, Ohrhörer und Hörgeräte
- Smart Watches und Fitness-Zubehör
- Patientenüberwachung und tragbare medizinische Geräte
Videos
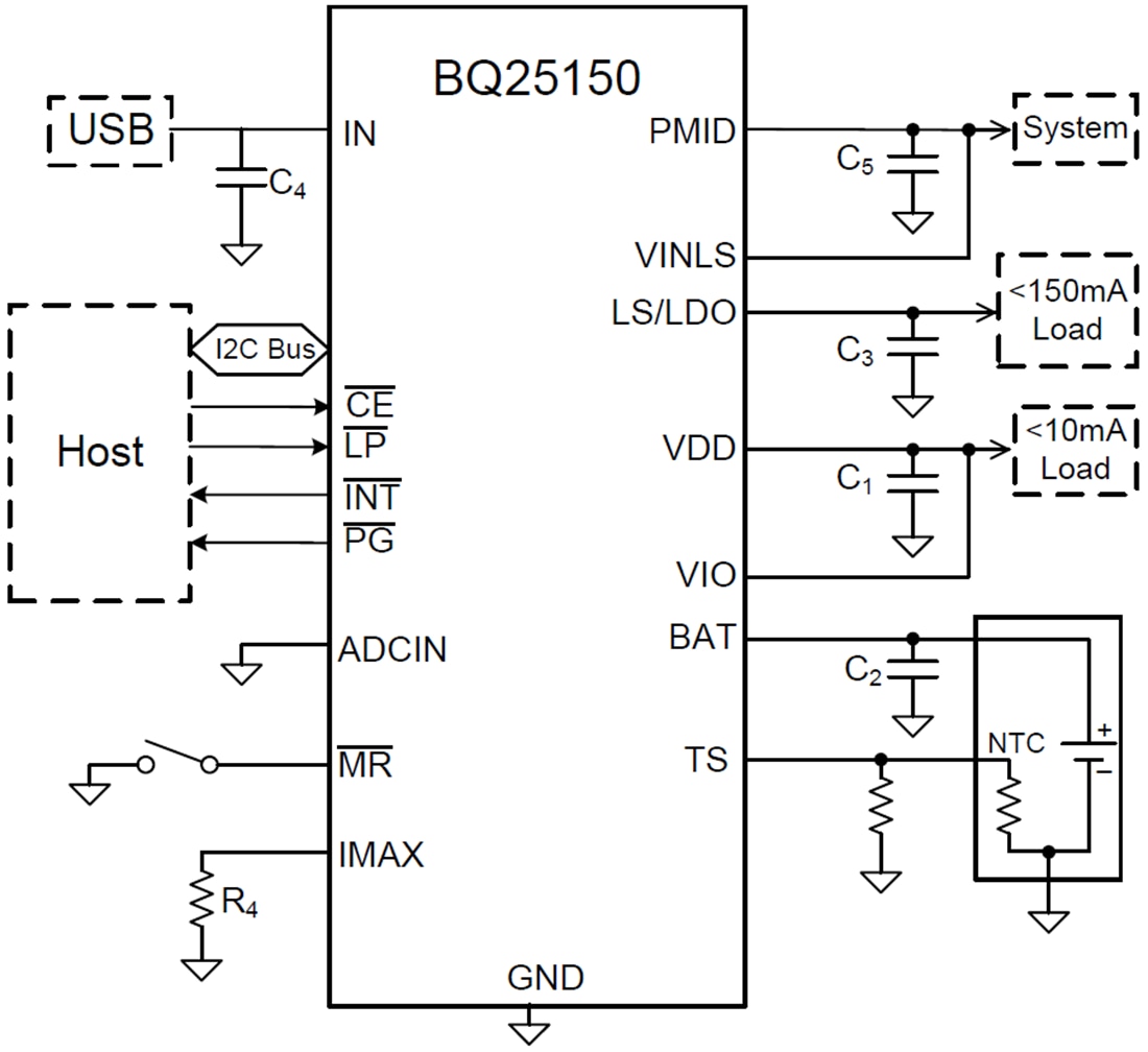
Vereinfachter Schaltplan
