Texas Instruments ALM2402FQ1EVM Evaluierungsmodul
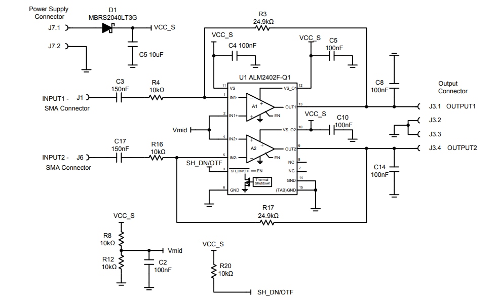
Das Texas Instruments ALM2402FQ1EVM Evaluierungsmodul ist für den Zugriff auf die Funktionen und die Messung der Leistungsfähigkeit des ALM21402F-Q1 ausgelegt. Der ALM2402F-Q1 ist ein Dual-Hochspannungs-Hochstrom-Operationsverstärker (OPV) gemäß Automobilstandard mit Schutzfunktionen von Texas Instruments.Merkmale
- Für den Zugriff auf die Funktionen des ALM2402F-Q1 und die Messung der Leistungsfähigkeit des ALM2402F-Q
- Zwei Standard-Verstärker, die in der invertierenden Konfiguration mit einer Gain von -2,5 V/V konfiguriert sind
Übersicht
Schaltplan
Veröffentlichungsdatum: 2019-10-16
| Aktualisiert: 2023-12-15
