STMicroelectronics STEVAL-QUADV01 Evaluierungsboard
Das STMicroelectronics STEVAL-QUADV01 Evaluierungsboard basiert auf den L6981, L7983, ST1PS03 monolithischen Abwärtsreglern und den ST730 LDO-Reglern. Das L6981 Modul liefert bis zu 1,5 A DC-Strom und das L7983 und ST730 Modul bietet bis zu 300 mA DC-Strom. Der ST1PS03 synchrone monolithische Abwärtsregler liefert einen DC-Strom von bis zu 400 mA. Dieses Evaluierungsboard kann aufgrund einer Kombination von Eingangsspannungs- und Ausgangsstrombereichen und Embedded-Funktionen in einer großen Auswahl von Applikationen verwendet werden. Zu den typischen Applikationen gehören DC/DC-Wandler und lineare Spannungsregler.Merkmale
- L6981:
- Betriebseingangsspannungsbereich: 3,5 V bis 38 V
- 0,85 V bis VIN Ausgangsspannungsbereich
- 1,5 A DC-Ausgangsstrom
- Internes Vergütungsnetzwerk
- 2 μA Abschaltstrom
- Interner Sanftanlauf
- Freigabefunktion
- Überspannungsschutz
- Thermischer Schutz
- L7983:
- Betriebseingangsspannungsbereich: 3,5 V bis 60 V
- 0,85 V bis VIN Ausgangsspannungsbereich
- 300 mA DC-Ausgangsstrom
- Internes Vergütungsnetzwerk
- 2,3 μA Abschaltstrom
- Interner Sanftanlauf
- Freigabefunktion
- Überspannungsschutz
- ST1PS03:
- 1,8 V bis 5,5 V Eingangsspannungsbereich
- Ausgangsspannungsbereich von 1,6 V bis 3,3 V wählbar
- 400 mA DC-Ausgangsstrom
- 500 nA typischer Ruhestrom
- Lastschalter gesteuert durch AUX-Eingang
- Freigabefunktion
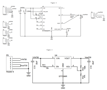
- ST730:
- Eingangsspannungsbereich: 2,5 V bis 28 V
- Ausgangsspannungsbereich: 1,2 V bis VIN
- DC-Ausgangsstrom: 300 mA
- Typischer Nulllast-Ruhestrom: 5 μA
- Strombegrenzung und SOA-Schutz
- Aktivierungsfunktion
Applikationen
- DC/DC-Wandler
- Linear-Spannungsregler
Videos
Veröffentlichungsdatum: 2023-05-23
| Aktualisiert: 2023-09-13
