STMicroelectronics STEVAL-ISA201V1 Evaluierungsboard
Das STMicroelectronics STEVAL-ISA201V1 Evaluierungsboard bietet einen vollständig funktionsfähigen Abwärtsschaltregler mit einem Ausgangsstrom von bis zu 3 A. Das STEVAL-ISA201V1 enthält den L5987 Abwärtsschaltregler mit allen für eine typische Applikation benötigten externen Komponenten. Die Betriebsspannung des Eingangskondensators und die repetitive Spitzensperrspannung des Schottky-Diodengleichrichters ist bei beiden 25 V. Dadurch ist das Board in der Lage, den gesamten Eingangsspannungsbereich von 2,9 V bis 18 V des L5987 Bauteils abzudecken.Merkmale
- 1,8 V und bis zu 3 A DC-Ausgangsstrom
- 2,9 V bis 18 V Eingangsspannung
- Einstellbare Ausgangsspannung von 0,6 V bis VIN
- Schaltfrequenz von 430 kHz und programmierbar im Bereich von 250 kHz bis 1 MHz
- Interner Soft-Start und Sperrfunktion
- Low-Dropout-Betrieb mit Tastverhältnis von 100 %
- Betrieb bei Nulllaststrom
- Überstrom- und thermischer Schutz
- VFQFPN8-Gehäuse (3 mm x 3 mm)
- RoHS-konform
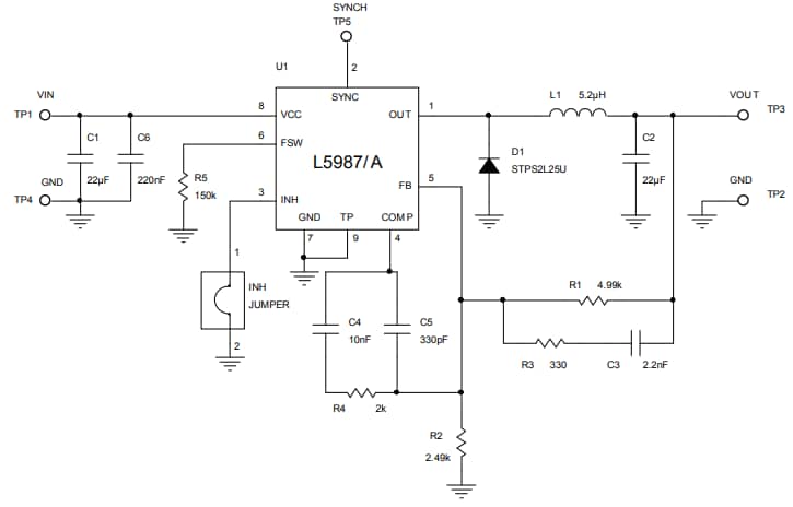
STEVAL-ISA201V1 Schaltung - Schaltplan
Veröffentlichungsdatum: 2017-06-21
| Aktualisiert: 2022-03-10
