STMicroelectronics STEVAL-ISA191V1 Evaluierungsboard
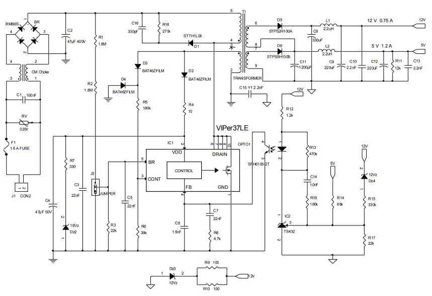
Das STMicroelectronics STEVAL-ISA191V1 Evaluierungsboard enthält einen isolierten Sperrwandler mit Doppelausgang (5 V/1,2 A und 12 V/0,75 A) und einen großen 15W-Netzeingangsbereich, der für Universal-Applikationen vorgesehen ist. Der Kern der Applikation bildet der VIPer37LE Offline-Hochspannungswandler der VIPerPlus-Produktfamilie. Dieses Bauteil ist ein Hochspannungswandler, der einen robusten 800V-Leistungs-MOSFET mit einer PWM-Strommodus-Steuerung intelligent integriert.Das Evaluierungsboard verfügt über eine geringe Größe, minimale BOM, einen hohen Wirkungsgrad und geringen Standby-Verbrauch. Das STEVAL-ISA191V1 sorgt über einen Burst-Modus-Betrieb, der die durchschnittliche Schaltfrequenz reduziert und alle frequenzbezogenen Verluste minimiert, für einen extrem geringen Verbrauch im Nulllastzustand.
Technische Daten
- Universal-Eingangsnetzbereich von 85 VAC bis 265 VAC (Frequenz von 50 Hz bis 60 Hz)
- 5 V/1,2 A Ausgangsspannung 1
- 12 V/0,75 A Ausgangsspannung 2
- Sehr kompakte Größe
- <40 mW bei 230 VAC Standby-Netzstromverbrauch
- >75 % durchschnittlicher Wirkungsgrad
- EN55022-Klasse-B EMI
STEVAL-ISA191V1 Schaltplan
Veröffentlichungsdatum: 2019-01-22
| Aktualisiert: 2024-01-18
