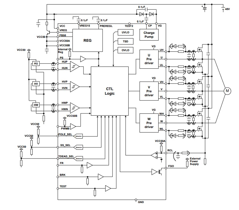
Das BM64070MUV verfügt über eine Drehzahlrückführungsfunktion und steuert die PWM-Ausgangsleistung durch Anpassung der Drehfrequenzcharakteristik an das PWM-Eingangssignal.
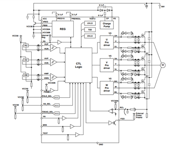
Das BM64300MUV erfasst eine Rotorposition über 3 Hallsensoren. Darüber hinaus wird ein geräusch- und vibrationsarmer Betrieb ermöglicht, indem der Ausgangsstrom eine Sinusform annimmt.
Merkmale
- BM64300MUV-
- Drehzahlregelung über PWM-Tastverhältnis
- Externer Ausgangs-FET-Nch+Nch
- Eingebaute Aufwärtsspannungsschaltung
- 3 Hall-Sinuswellenantrieb
- Automatische Steigungswinkelkontrolle
- Funktion zur Auswahl der Motorpole
- Sanftanlauf-Funktion
- Totzeiteinstellung
- Strombegrenzungsfunktion
- Stromsparfunktion
- Drehrichtungseinstellung
- Kurze Bremssteuerung
- Integrierte Schutzfunktionen (Motorblockierschutz [MLP], Hochgeschwindigkeitsdrehzahlschutz, Überspannungssperre [OVLO], Unterspannungssperre [UVLO], thermische Abschaltung [TSD], Überstromschutz [OCP])
- BM64070MUV-
- Drehzahlregelung über PWM-Tastverhältnis
- Externer Ausgangs-FET-Nch+Nch
- Eingebaute Aufwärtsspannungsschaltung
- Sensorloser Sinuswellenantrieb
- Automatische Steigungswinkelkontrolle
- Totzeiteinstellung
- Strombegrenzungsfunktion
- Stromsparfunktion
- Drehrichtungseinstellung
- Kurze Bremssteuerung
- Drehzahl-Feedback-Steuerung
- Möglichkeit zur Einstellung der Motordrehzahltabelle und verschiedener Parameter mit dem integrierten OTP
- Integrierte Schutzfunktionen (Motorblockierschutz [MLP], Hochgeschwindigkeitsdrehzahlschutz, Überspannungssperre [OVLO], Unterspannungssperre [UVLO], thermische Abschaltung [TSD], Überstromschutz[OCP]
Applikationen
- Lüftermotor
- Sonstige allgemeine Endverbrauchergeräte
Technische Daten
- BM64300MUV-
- Betriebsversorgungsspannungsbereich: 28 V bis 63 V
- Ausgangs-PWM-Frequenz: 40 kHz (typisch)
- Standby-Strom: 1,2 mA (typisch)
- Betriebstemperaturbereich: -40 °C bis +105 °C
- BM64070MUV-
- Betriebsversorgungsspannungsbereich: 28 V bis 77 V
- Schaltkreisstrom (ICC): 6,4 mA (typisch)
- Betriebstemperaturbereich: -40 °C bis +105 °C
Weitere Ressourcen
Veröffentlichungsdatum: 2021-09-15
| Aktualisiert: 2022-03-11
