ROHM Semiconductor BD18347AEFV-M Konstantstrom LED-Treiber
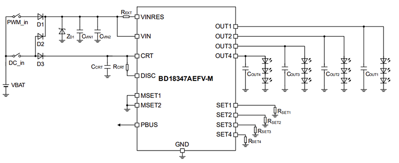
Der Konstantstrom LED-Treiber BD18347AEFV-M von ROHM Semiconductor ist ein Vierkanal Konstantstrom LED-Treiber mit 40 V Spannung und integrierter Energieverteilungssteuerung. Die offene LED-Erkennung (Open Detection), die Kurzschluss-Sicherung für den OUTx-Pin (alle späteren x=1 bis 4), die Überspannungsstummschaltung und eine thermische Abschaltfunktion ermöglichen eine hohe Zuverlässigkeit bei internen und externen LED-Anwendungen im Automobilbereich. Das 5,0 mm x 6,4 mm x 1,0 mm messende Gerät im HHSSOP-B16-Gehäuse bietet einen Eingabebereich von 5,5 V bis 20,0 V und einen maximalen Ausgangsstrom von 150 mA pro Kanal in einem Betriebstemperaturbereich von -40 °C bis +125 °C.Merkmale
- Nach AEC-Q100 Klasse 1 qualifiziert
- Funktionale Sicherheit im Automobilbereich
- Steuerung der Energieverteilung
- PWM-Dimmfunktion
- Modus der Kennzeichenleuchte
- Offene LED-Erkennung
- OUTx Pin Kurzschluss-Sicherung
- Stummschaltfunktion bei Überspannung schalten
- Deaktivieren der LED Offen-Erkennungsfunktion bei reduzierter Spannung
- LED-Ausfall E/A-Funktionen
- Verstärkungstopologie
- 5,0 mm x 6,4 mm x 1,0 mm, HTSSOP-B16 Gehäuse
Applikationen
- LED-Außenleuchten für Kraftfahrzeuge
- Heckleuchte
- Kennzeichenleuchte
- DRL/ Positionsleuchte
- Nebelscheinwerfer
- LED-Innenleuchten für Kraftfahrzeuge
- Klimaanlagenleuchte
- Innenleuchte
- Kombiinstrumentenleuchte
Technische Daten
- Eingabebereich: 5,5 V bis 20,0 V
- 40 V Ausgang
- 150 mA/ch Maximaler Ausgangsstrom
- ±5 % Ausgangsstromgenauigkeit
- ±5 % Relative Kanalgenauigkeit
- 750Hz maximale CR-Timer-Frequenz
- 100 µs minimale PWM-Pulsbreite
- 7 mA Maximaler Versorgungsstrom
- -40 °C bis +125 °C Betriebstemperaturbereich
Typischer Anwendungsschaltkreis
Blockdiagramm
Veröffentlichungsdatum: 2023-05-02
| Aktualisiert: 2023-05-04
