Renesas Electronics RZ/G2L & RZ/G2LC Evaluierungsboard-Kits
Renesas Electronics RZ/G2L und RZ/G2LC Evaluierungsboard-Kits sind zur Evaluierung der RZ/G2L und RZ/G2LC Mikroprozessoren ausgelegt. Die RZ/G2L und RZ/G2LC Mikroprozessoren vereinen eine Cortex®-A55-CPU (1,2 GHz), eine 16-Bit-DDR3L/DDR4-Schnittstelle und eine 3D-Grafikengine mit dem ARM® Mali-G31 in einem BGA-Gehäuse.Die RZ/G2L und RZ/G2LC Evaluierungsboard-Kits von Renesas Electronics bestehen aus einem Modulboard (SOM) und einem Trägerboard. Das Trägerboard kann häufig mit RZ/G2LC-, RZ/G2UL- und RZ/V2L-Modulen (SOM) verwendet werden, die gemäß dem SMARC v2.1 Standard vorbereitet wurden. Die Kits implementieren eine nahtlose und flexible Evaluierungslösung zwischen den Bauteilen.
Merkmale
- Cortex-A55 Dual, Cortex-N33, nicht sicher
- BGA551pin, 15 mmSq Gehäuse, 0,5 mm Rastermaß
- Trägerboard
- FFC/FPC-Anschluss zum Anschluss an die serielle Hochgeschwindigkeitsschnittstelle für das Kameramodul
- Micro-HDMI-Anschluss über DSI/HDMI-Konvertierungsmodul zum Anschluss an serielle Hochgeschwindigkeitsschnittstelle für digitales Videomodul
- Micro-AB-Buchse (ch0: USB 2.0 OTG) und A-Buchse (ch1: USB 2.0 Host) ermöglichen den Anschluss an die USB-Schnittstelle
- RJ45-Anschluss für Softwareentwicklung und -evaluierung über Ethernet
- Audiocodec für die Weiterentwicklung des Audiosystems
- Audio-Buchse zum Anschluss an das Audio-Interface
- CAN-Anschluss zum Anschluss an die CAN-Bus-Schnittstelle
- Micro-AB-Buchsen für den Anschluss an die asynchrone serielle Schnittstelle
- Der microSD-Kartensteckplatz und zwei Sockel für PMOD sind als Schnittstelle für RZ-/G2L-Peripheriefunktionen implementiert
- Für die Stromversorgung unterstützt eine montierte USB-Typ-C-Anschlussbuchse den USB-PD-Standard
Übersicht
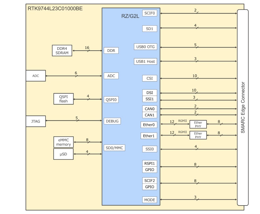
Blockdiagramm
Layout der Bauelemente
Veröffentlichungsdatum: 2021-11-29
| Aktualisiert: 2022-05-12
