Qorvo QPC3025EVB-01 Evaluierungsboard
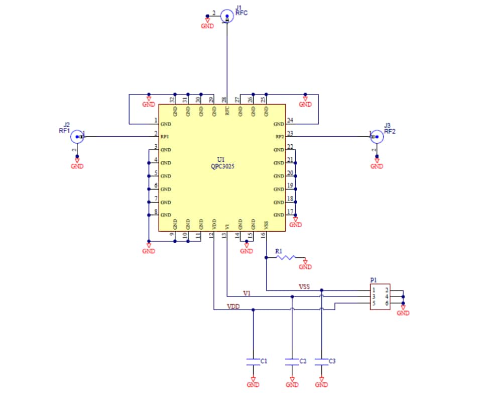
Das Qorvo QPC3025EVB-01 ist ein dreilagiges PCB-Board, das zur Evaluierung der Funktionen des QPC3025 Hochleistungs-, SOI-, SPDT-Schalters ausgelegt ist. Das QPC3025EVB-01 Evaluierungsboard ist vollständig getestet und bestückt. Das QPC3025EVB-01 Evaluierungsboard wird in einem Frequenzbereich von 30 MHz bis 4.200 MHz und in einem Betriebsversorgungsspannungsbereich von 2,7 V bis 5,5 V betrieben.PCB-Layout
Schaltplan
Veröffentlichungsdatum: 2018-09-14
| Aktualisiert: 2023-02-01
