Qorvo QPC2180 0,1 GHz zu 8.0 GHz SOI 0SP8T Schalter
Qorvo QPC2180 0,1 GHz bis 8,0 GHz SOI 0SP8T Switch ist ein einpoliger, reflektierender Schalter mit acht Anschlüssen (SP8T) aus Silizium auf Isolator (SOI), der für Breitbandanwendungen entwickelt wurde. Der Qorvo QPC2180 arbeitet im Frequenzbereich von 0,1 GHz bis 8 GHz, bietet einen geringen Einfügungsverlust von unter 1,0 dB sowie eine hervorragende Linearitätsleistung . Das Gerät unterstützt eine +1,8 V Steuerungslogik logic und ist in einem kompakten 3 mm × 3 mm Kunststoffgehäuse untergebracht, wodurch eine kleine Gesamtfläche ermöglicht wird. Darüber hinaus sind keine externen DC-Sperrkondensatoren erforderlich, wenn keine externe DC-Spannung anliegt, was die Integration in HF-Systemdesigns vereinfacht.Merkmale
- SP8T
- 0,10 GHz bis 8.0 GHz Frequenzbereich
- Typischer Einführungverlust bei 4 GHz: 0,6 dB.
- Isolierung >30 dB
- Hohe Linearität mit typischer OIP3 von 72 dBm
- Schaltgeschwindigkeit 400 ns
- Digitale Steuerung mit CMOS-Kompatibilität
- 20-polig 3 mm x 3 mm x 0,954 mm OVM QFN Gehäuse
- Bleifrei, halogenfrei, RoHS-konform
Applikationen
- Kommerzielle und militärische Radaranlagen
- Kommunikation
- Elektronische Kriegsführung
- Test Instrumentierung
- Universal
Technische Daten
- 6.0 V Versorgungsspannungs-Schalter
- Betriebsspannungsbereich 3,3 V bis 5,5 V
- Typischer Versorgungsstrom von 100 µA
- Typischer Steuerstrom von 2,1 µA
- 20,2 dB bis 30,2 dB im eingeschalteten Zustand, Eingangsrückflussverlustbereich, gemeinsamer Anschluss RL.
- Von 15,1 dB auf 30,6 dB im Zustand „Ausgaberücklaufdämpfung” im Bereich „Anschluss RL” umgeschaltet.
- 0,58 dB bis 1,25 dB Einschalt-Einfügungsdämpfungsbereich
- -40 °C bis +105 °C Betriebstemperaturbereich
- Typischer thermischer Widerstand von 55 °C/W.
Funktionales Blockdiagramm
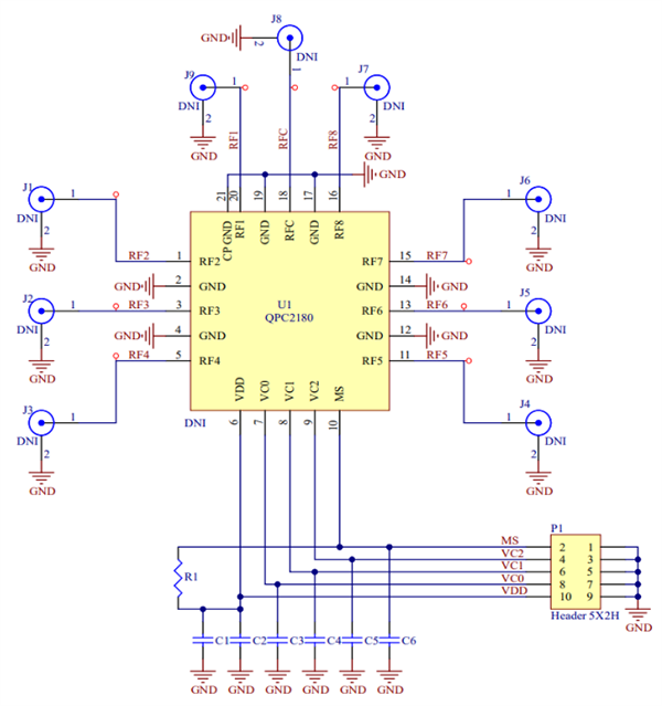
Applikations-Schaltungs-Diagramm
Veröffentlichungsdatum: 2026-03-02
| Aktualisiert: 2026-03-05
