onsemi NCP3064 Invertierender Buck-Boost-Schaltregler

Der invertierende Buck-Boost-Schaltregler NCP3064 von onsemi besteht aus einer internen temperaturkompensierten Referenz, einem Komparator, einem Oszillator mit gesteuertem Tastverhältnis und einer aktiven Strombegrenzungsschaltung, einem Treiber und einem Hochstrom-Ausgangsschalter.  Die Baureihe NCP3064 von onsemi ist für den Einbau in Abwärts-, Aufwärts- und Spannungsinvertierungsanwendungen mit einer minimalen Anzahl von externen Komponenten konzipiert. Die ON/OFF-Funktion versetzt das Bauelement in einen stromsparenden Standby-Zustand (<100 μA). Die Regler NCP3064 sind ein Upgrade mit höheren Frequenzen zu den beliebten monolithischen DC/DC-Hysteresewandlern MC33063A und MC34063A. 

Merkmale

  • 3,0 V bis 40 V Eingangsspannungsbereich
  • Logik-Level-Shutdown-Fähigkeit
  • Stromsparender Standby-Modus: 100 A (typ.)
  • Ausgangsschaltstrom bis zu 1,5 A
  • Anpassbarer Ausgangsspannungsbereich
  • 150 kHz Frequenzbetrieb
  • Präzise 1,5-%-Referenz
  • Interner Übertemperaturschutz
  • Gehäuseoptionen: SOIC-8, PDIP-8 oder DFN8
  • Zyklus-für-Zyklus-Strombegrenzung
  • Betriebstemperaturbereiche:
    • 0 °C bis +70 °C beim NCP3064
    • -40 °C bis +125 °C beim NCP3064B
  • NCV-Präfix für Automotive- und andere Applikationen, die Platz- und Steueränderungsanforderungen erfüllen müssen
  • Feuchteempfindlichkeit (MSL) 1
  • Bleifrei und RoHS-konform

Applikationen

  • Abwärts-, Aufwärts- und Spannungsinvertierungsanwendungen
  • Hochleistungs-LED-Beleuchtung
  • Akkuladegeräte

Pin-Anschlüsse

onsemi NCP3064 Invertierender Buck-Boost-Schaltregler

Blockdiagramm

Blockdiagramm - onsemi NCP3064 Invertierender Buck-Boost-Schaltregler

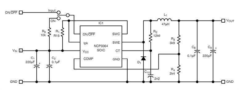
Typischer Buck-Applikations-Schaltplan

Applikations-Schaltungsdiagramm - onsemi NCP3064 Invertierender Buck-Boost-Schaltregler

Typisches Buck-Applikations-Schaltschema

Schaltplan - onsemi NCP3064 Invertierender Buck-Boost-Schaltregler

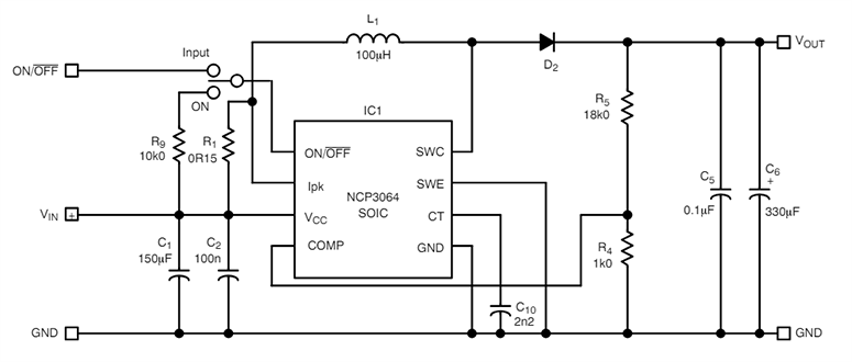
Typisches Boost-Applikations-Schaltschema

Schaltplan - onsemi NCP3064 Invertierender Buck-Boost-Schaltregler

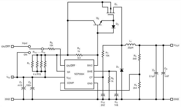
Typisches Buck-Applikations-Schaltschema mit externem Transistor

Schaltplan - onsemi NCP3064 Invertierender Buck-Boost-Schaltregler
Veröffentlichungsdatum: 2024-05-20 | Aktualisiert: 2024-06-07