onsemi FPF3381 Überspannungsschutz-Lastschalter
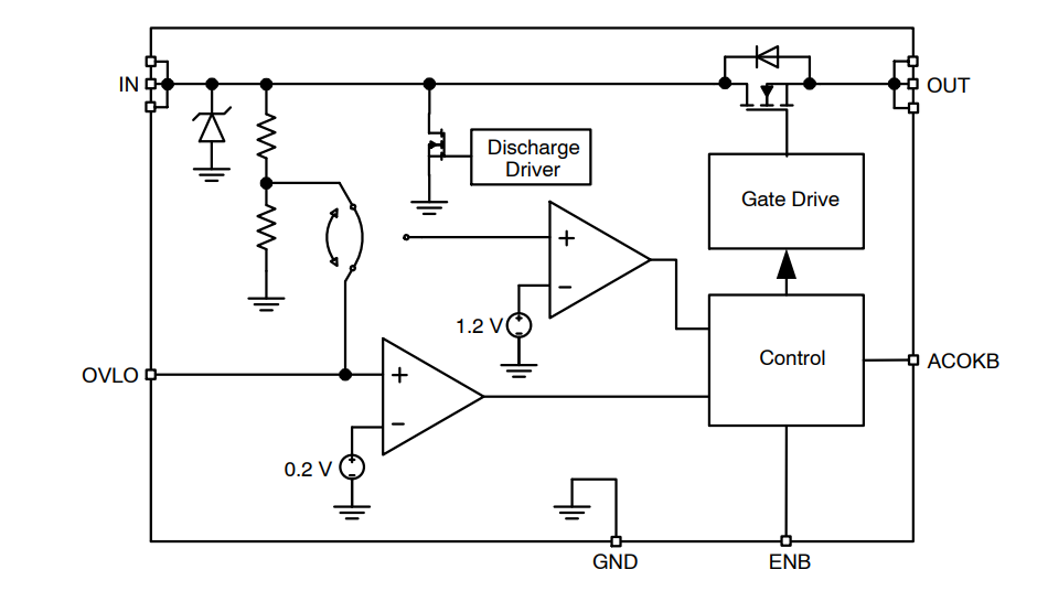
Der Überspannungsschutz-Lastschalter FPF3381 von onsemi ist ein integrierter, einkanaliger Schalter mit extrem niedrigem Durchlasswiderstand. Der FPF3381 verfügt über einen N-MOSFET mit einem Eingangsspannungsbereich von 2,8 V bis 23 V, der einen maximalen Dauerstrom von 5 A unterstützt. Wenn die Eingangsspannung die Überspannungsschwelle überschreitet, wird der interne FET sofort abgeschaltet, um Schäden an den geschützten nachgeschalteten Komponenten zu vermeiden.Der onsemi FPF3381 Überspannungsschutz-Lastschalter bietet einen integrierten ±110 V Überspannungsschutz TVS, der auf den IEC61000-4-5 Standards basiert. Der Baustein ist in einem kleinen 12-Bumps-WLCSP-Gehäuse untergebracht und arbeitet im Freilufttemperaturbereich von -40 °C bis +85 °C.
Merkmale
- Überspannungsschutz von bis zu +28 V
- Integrierter TVS von ±110 V für IEC61000-4-5
- Interne NMOS-Transistoren mit niedrigem RDS(on) von typisch 15 m
- Programmierbare Überspannungssperre (OVLO)
- Extern über OVLO-Pin einstellbar
- Aktiv-niedriger Freigabe-Pin (OVLO) für das Bauteil
- Superschnelle OVLO-Reaktionszeit von 40 ns typisch
- Übertemperaturschutz (thermische Abschaltung)
- Robuste ESD-Leistung
- 4 kV Human-Body-Model (HBM)
- ±2 kV Charged-Device-Model (CDM)
- ESD auf Systemebene (IEC 61000-4-2)
- ±10 kV Kontaktentladung
- ±15 kV Luftspaltentladung
Applikationen
- Handys
- PDAs
- GPS
Blockdiagramm
Applikations-Schaltplan
PIN-BELEGUNG
Veröffentlichungsdatum: 2021-11-14
| Aktualisiert: 2022-05-26
