Nexperia NEX8x88 Leistungsfaktorkorrektur (PFC)-Controller
Die NEX8x88 Leistungsfaktorkorrektur-Controller von Nexperia unterstützen den Übergangmodus (CrM/DCM) (NEX83088/NEX83288) und den Multimodusbetrieb (CCM/CrM/DCM) (NEX83188). Das Bauteil nutzt eine auf dem durchschnittlichen Strommodus basierende VOT-Steuerung, um einen hohen Leistungsfaktor und einen Strom mit einer geringen gesamtharmonischen Verzerrung (THD) über einen weiten Bereich von Netzspannungen und -lasten zu erzielen.Die PFC-Funktion zeichnet sich durch einen sehr niedrigen Versorgungstrom im Burst-Modus aus, was zu minimalem Standby-Energieverlust führt. Die Schaltfrequenz in der Nähe der Nulldurchgangsregion der Netzspannung wird durch das Steuerungsverfahren verringert. Das NEX8x088 verfügt über einen Überspannungsschutz (OVP), einen Zyklus-zu-Zyklus-Strombegrenzer (CBC), einen Schutz bei offenen Schaltungen (OLP), einen Übertemperatur-Schutz (OTP) sowie einen Brown-in- und Brown-out-Schutz.
Die Nexperia NEX8x88 PFCs sind in einem SO8-Gehäuse untergebracht.
Merkmale
- NEX83088/NEX83288 - Betrieb im Übergangmodus (CrM/DCM)
- NEX83188 - Betrieb im Multi-Modus (CCM/CrM/DCM)
- Adaptive Variable zur Zeitregelung
- Unterstützt E-Modus GaN HEMT Direktantrieb
- Vorwärtskopplung der Netzspannung
- Integrierte THD-Verbesserungsschaltung
- Integrierte dynamische Verbesserungsschaltung
- Valley-Switching/Nullspannschaltung für minimale Schaltverluste
- Maximale Schaltfrequenzbegrenzung zur Reduzierung der Verluste
- Robuster Schutz:
- VCC UVLO/OVP
- Ausgangs-OVP:
- Zyklusweise (CBC) Strombegrenzung
- Schutz offener Schleifen (OLP)
- Übertemperaturschutz (OTP)
- Spannungsanstieg-/Spannungsabfall-Schutz
Applikationen
- Monitore oder LCD-Fernseher
- Netzteile für Personal Computer
- USB-Schnellladegeräte mit Power Delivery
- Alle Offline-Haushaltsgeräte, die eine Blindleistungskompensation erfordern
Technische Daten
- Knotentemperatur von -40 °C bis 150 °C
- Versorgungs-Spannung von -0,3 V bis 40 V
- Erhältlich im Kunststoffgehäuse SO8 mit kleinem Formfaktor; 8 Anschlüsse; 1,27 mm Abstand; 4,9 mm x 3,9 mm x 1,75 mm Gehäuse
Weitere Ressourcen
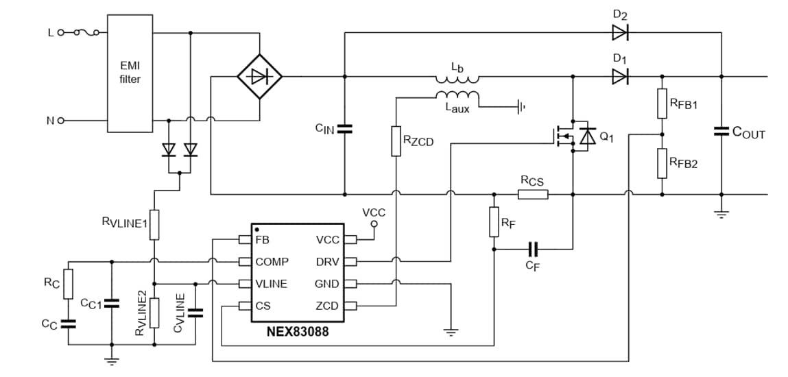
NEX83088 Typische Applikation
NEX83188 Typische Applikation
NEX83288 Typische Applikation
Veröffentlichungsdatum: 2025-11-17
| Aktualisiert: 2025-11-26
