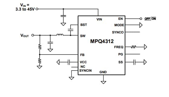
Monolithic Power Systems (MPS) MPQ4312 Synchronous Step-Down Converters
Monolithic Power Systems (MPS) MPQ4312 Synchronous Step-Down Converters offer a configurable frequency with integrated internal high-side and low-side power MOSFETs (HS-FET and LS-FET). The MPQ4312 delivers up to 2A of highly efficient output current (IOUT) with current mode control for fast loop response. The device provides a 3.3V to 45V wide input voltage (VIN) range facilitating a variety of step-down applications in automotive input environments. The 1.7μA shutdown current (ISD) permits the device to be used in battery-powered applications.The MPS MPQ4312 Synchronous Step-Down Converters offer high power conversion efficiency across the entire load range, performed by scaling down the switching frequency (fSW) under light-load conditions. This operation results in reduced switching and gate driver losses. The device's open-drain power good (PG) signal indicates whether the output is within 95% to 105% of its nominal voltage.
Further features on the MPQ4312 include frequency foldback to prevent inductor current (IL) runaway during start-up and thermal shutdown to provide reliable, fault-tolerant operation.
The MPQ4312 is housed in a QFN-20 (4mm x 4mm) package.
Features
- Wide 3.3V to 45V operating input voltage (VIN) range
- 2A Continuous output current (IOUT)
- 1.7μA Low Shutdown Supply Current (ISHDN)
- 18μA Sleep mode quiescent current
- Internal 48mΩ high-side and 20mΩ low side MOSFETs
- 350kHz to 1000kHz Configurable Switching Frequency (fSW) for car battery applications
- Synchronizable with an external clock
- Out-of-phase synchronized clock output
- Frequency Spread Spectrum (FSS) for low EMI
- Symmetric VIN for low EMI
- Power Good (PG) output
- External Soft Start (SS)
- 100ns Minimum on time
- Selectable Advanced Asynchronous Mode (AAM) or Forced Continuous Conduction Mode (FCCM)
- Low-dropout mode
- Hiccup Over-Current Protection (OCP)
- Available in a QFN-20 (4mm x 4mm) package
- Available in a wettable flank package
- Available in AEC-Q100 grade 1
Applications
- Automotive infotainment
- Automotive clusters
- Advanced Driver Assistance Systems (ADAS)
- Industrial power systems
Typical Application
Efficiency vs. Load Current
Veröffentlichungsdatum: 2022-06-08
| Aktualisiert: 2022-10-20
