Monolithic Power Systems (MPS) EVQ6600L-R-00A Evaluation Board
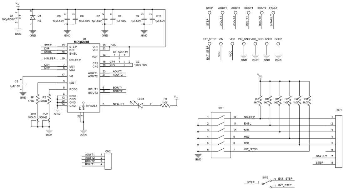
Monolithic Power Systems (MPS) EVQ6600L-R-00A Evaluation Board is designed to evaluate the capabilities of MPQ6600L-AEC1, a stepper motor driver with a built-in micro-stepping translator. This stepper motor driver operates from a supply voltage up to 35V and can deliver motor currents up to 1.5A. The MPQ6600L-AEC1 input control signals are applied through the connector or generated on the board. This stepper motor driver is available in a QFN-24 (4mm x 4mm) package and is AEC-Q100 Grade 1.Applications
- Bipolar stepper motors
- Printers
Schematic
Veröffentlichungsdatum: 2025-03-26
| Aktualisiert: 2025-04-30
