Mikroe MIKROE-3262 Button Y Click
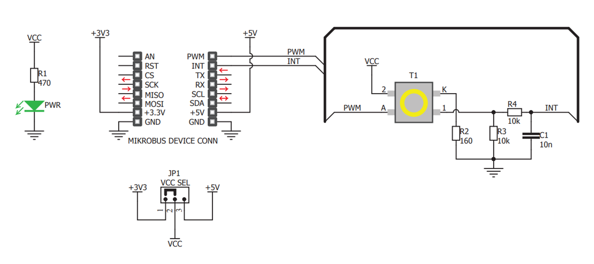
Das MikroElektronika MIKROE-3262 Button Y Click ist ein Click Board™, das mit einem taktilen Schalter (Druckschalter) ausgestattet ist. Dieses Click ist mit dem hochwertigen taktilen Marquardt 3006.2111-SPST-Schalter (Single-Pole Single-Throw, SPST) mit einem Durchmesser von 6,8 mm ausgestattet. Das Button Y Click bietet eine niedrige Prellzeit von 1,5 ms (typisch), einen niedrigen Einschaltwiderstand von 100 mΩ und eine hohe mechanische Lebensdauer. Dieses Click verfügt über eine embedded gelbe LED mit einstellbarer Helligkeit. Darüber hinaus enthält das Button Y Click eine Entprellschaltung, die mit einem 10kΩ-Widerstand und einem 10nf-Kondensator ausgestattet ist. Zu den typischen Applikationen gehören Steuerungsboards, Benutzereingabetasten und Aktivatoren für bestimmte Funktionen mit eingebauter Signalisierung.Merkmale
- Ausgestattet mit einem taktilen 3006.2111 SPST-Schalter (Druckschalter) mit:
- Niedrige Prellzeit von 1,5 ms (typisch)
- Niedriger ON-Widerstand von 100 mΩ
- 6,7 mm Durchmesser
- Embedded gelbe LED mit einstellbarer Helligkeit
- Hohe mechanische Lebensdauer
- GPIO- und PWM-Schnittstelle
- Ausgestattet mit Entprell-Schaltung
- Das Paket enthält eine mikroSDK™-Software und Bibliothek mit allen Funktionen
- Eingangsspannung von 3,3 V oder 5 V
- Abmessungen von 42,9 mm x 25,4 mm
- 30 g Gewicht
Applikationen
- Stromsparende Elektronikapplikationen
- Steuerboards
- Benutzereingabetasten
- Erreger mit bestimmten Funktionen mit eingebauter Signalisierung
MIKROE-3262 Click - Übersicht
MIKROE-3262 Click - Schaltplan-Diagramm
Weitere Ressourcen
Veröffentlichungsdatum: 2019-01-02
| Aktualisiert: 2022-08-05
